您好,欢迎访问爱题库
微信
支付宝
2021年湖南省新高考普通高中学业水平选择性考试(湖南生物卷)含答案解析于近期开考,本次考试对考生对知识的掌握参考价值大,为了方便大家复习掌握错题!小编在下文为大家准备了2021年湖南省新高考普通高中学业水平选择性考试(湖南生物卷)含答案解析试卷及答案解析详情,仅供考生参考。
如果你想下载2021年湖南省新高考普通高中学业水平选择性考试(湖南生物卷)含答案解析DOC或PDF版,请点击本文末链接!
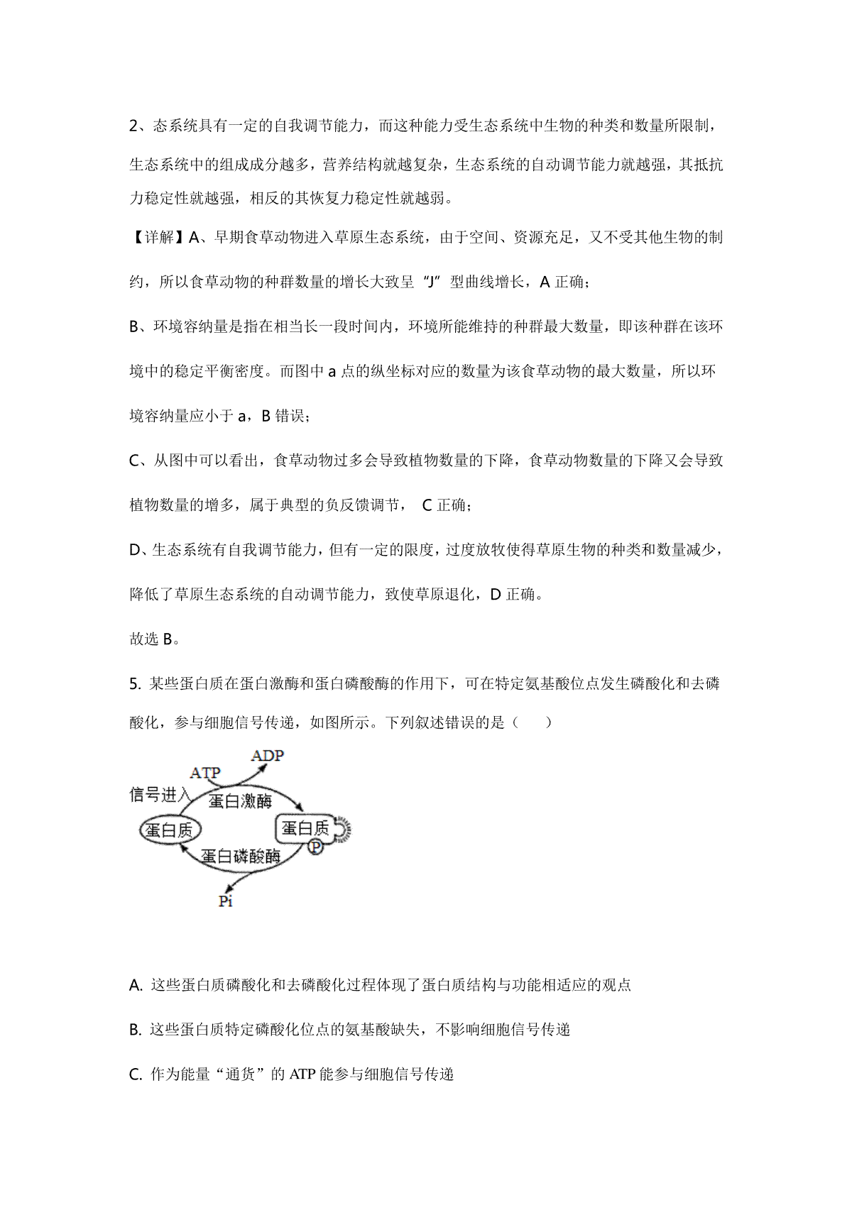
一、2021年湖南省新高考普通高中学业水平选择性考试(湖南生物卷)含答案解析













































评论
发表评论