您好,欢迎访问爱题库
 微信
                微信
             支付宝
                支付宝
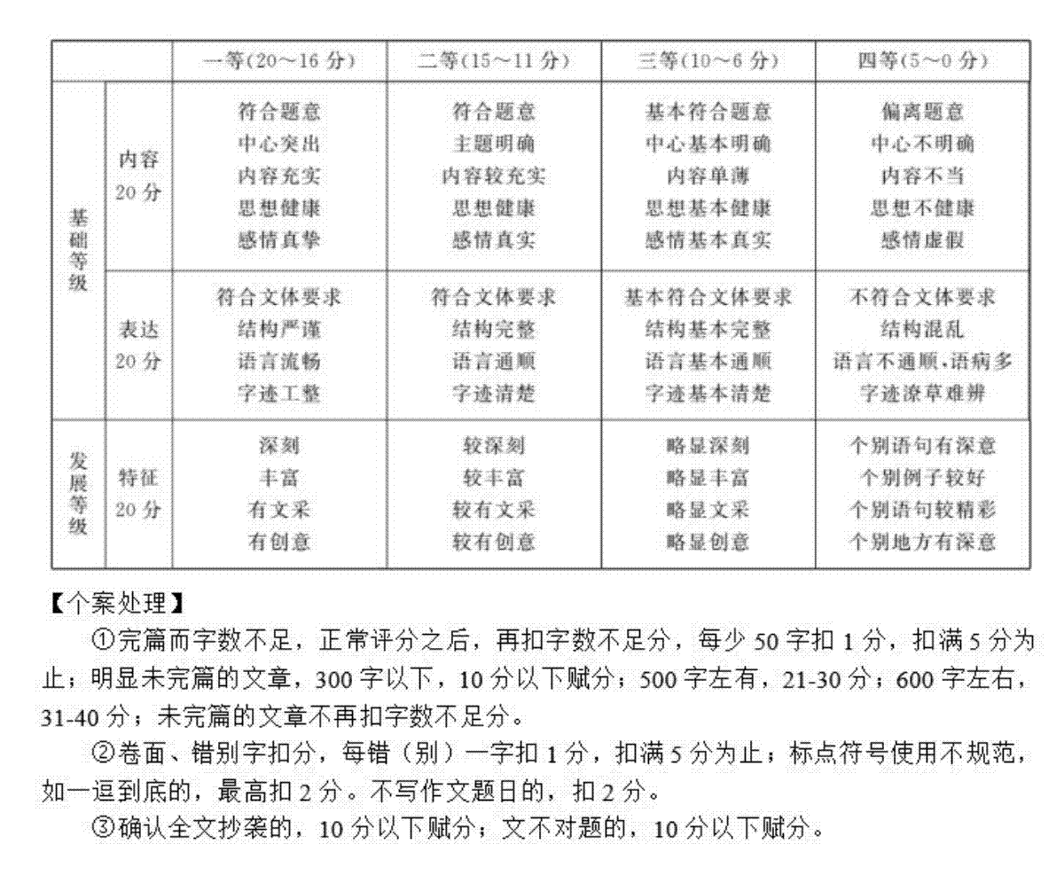
            2023届湘豫名校联考高三下学期第二次模拟考试(4月)语文于近期开考,本次考试对考生对知识的掌握参考价值大,为了方便大家复习掌握错题!小编在下文为大家准备了2023届湘豫名校联考高三下学期第二次模拟考试(4月)语文试卷及答案解析详情,仅供考生参考。
如果你想下载2023届湘豫名校联考高三下学期第二次模拟考试(4月)语文DOC或PDF版,请点击本文末链接!
一、2023届湘豫名校联考高三下学期第二次模拟考试(4月)语文












评论
发表评论