您好,欢迎访问爱题库
微信
支付宝
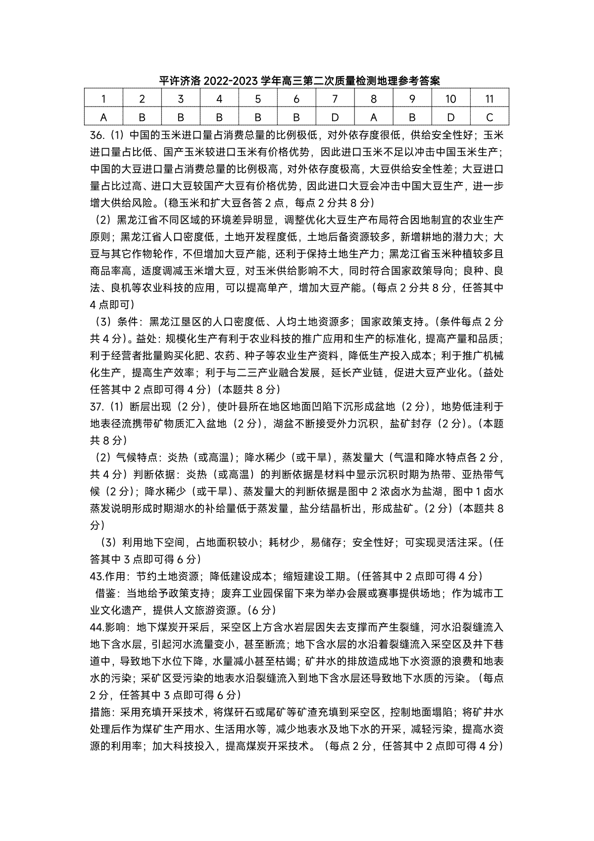
平许济洛 2022-2023 学年高三第二次质量检测 四地二联高三.四地二联高三地理答案于近期开考,本次考试对考生对知识的掌握参考价值大,为了方便大家复习掌握错题!小编在下文为大家准备了平许济洛 2022-2023 学年高三第二次质量检测 四地二联高三.四地二联高三地理答案试卷及答案解析详情,仅供考生参考。
如果你想下载平许济洛 2022-2023 学年高三第二次质量检测 四地二联高三.四地二联高三地理答案DOC或PDF版,请点击本文末链接!
一、平许济洛 2022-2023 学年高三第二次质量检测 四地二联高三.四地二联高三地理答案

评论
发表评论