您好,欢迎访问爱题库
微信
支付宝
【政治试卷】广东省揭阳市2023届高三第一次教学质量测试(1)于近期开考,本次考试对考生对知识的掌握参考价值大,为了方便大家复习掌握错题!小编在下文为大家准备了【政治试卷】广东省揭阳市2023届高三第一次教学质量测试(1)试卷及答案解析详情,仅供考生参考。
如果你想下载【政治试卷】广东省揭阳市2023届高三第一次教学质量测试(1)DOC或PDF版,请点击本文末链接!
一、【政治试卷】广东省揭阳市2023届高三第一次教学质量测试(1)






评论
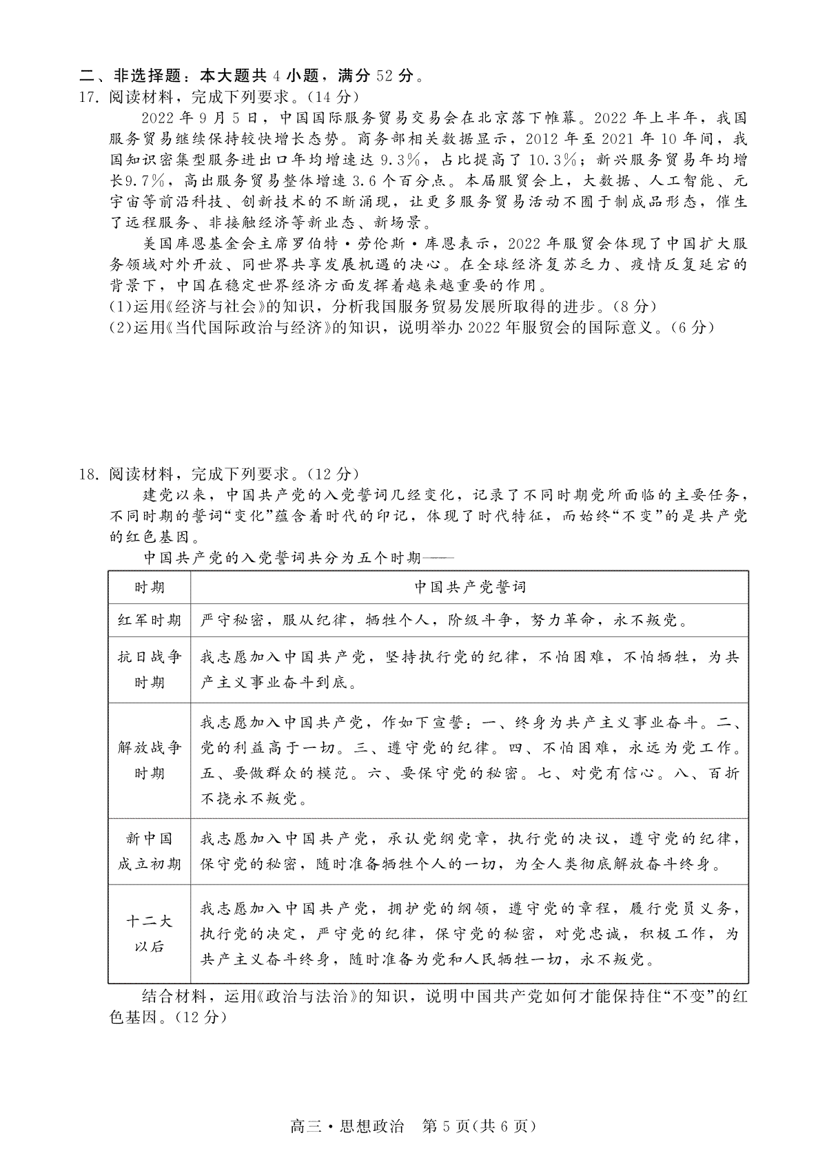
发表评论