您好,欢迎访问爱题库
 微信
                微信
             支付宝
                支付宝
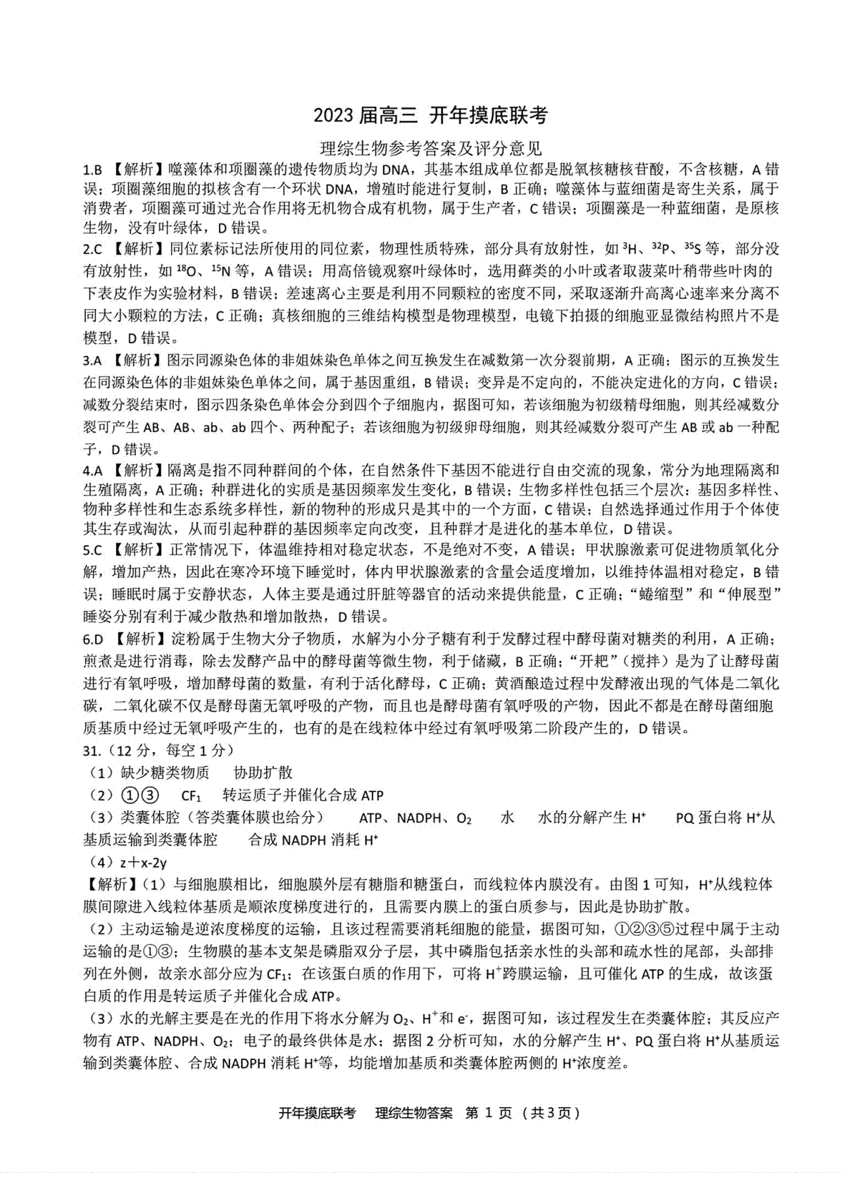
            百师联盟新教材2023年2月全国卷,2023届高三开年摸底联考理综答案于近期开考,本次考试对考生对知识的掌握参考价值大,为了方便大家复习掌握错题!小编在下文为大家准备了百师联盟新教材2023年2月全国卷,2023届高三开年摸底联考理综答案试卷及答案解析详情,仅供考生参考。
如果你想下载百师联盟新教材2023年2月全国卷,2023届高三开年摸底联考理综答案DOC或PDF版,请点击本文末链接!
一、百师联盟新教材2023年2月全国卷,2023届高三开年摸底联考理综答案











评论
发表评论