您好,欢迎访问爱题库
微信
支付宝
2023年哈三中高三学年第二次高考模拟考试-哈三中二模高三文综于近期开考,本次考试对考生对知识的掌握参考价值大,为了方便大家复习掌握错题!小编在下文为大家准备了2023年哈三中高三学年第二次高考模拟考试-哈三中二模高三文综试卷及答案解析详情,仅供考生参考。
如果你想下载2023年哈三中高三学年第二次高考模拟考试-哈三中二模高三文综DOC或PDF版,请点击本文末链接!
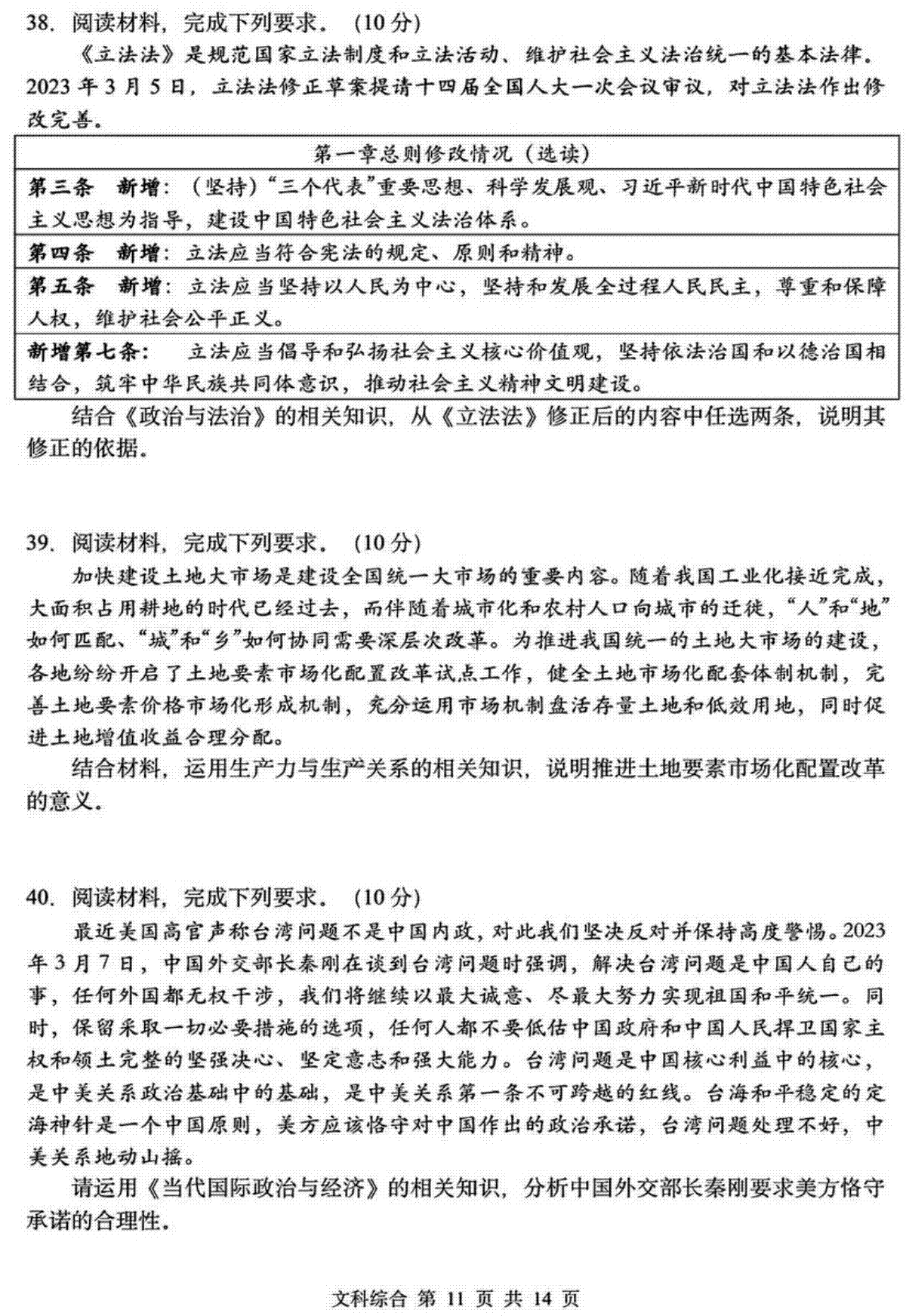
一、2023年哈三中高三学年第二次高考模拟考试-哈三中二模高三文综


















评论
发表评论