您好,欢迎访问爱题库
微信
支付宝
精品解析:山东省滨州市2020年中考地理试题(解析版)于近期开考,本次考试对考生对知识的掌握参考价值大,为了方便大家复习掌握错题!小编在下文为大家准备了精品解析:山东省滨州市2020年中考地理试题(解析版)试卷及答案解析详情,仅供考生参考。
如果你想下载精品解析:山东省滨州市2020年中考地理试题(解析版)DOC或PDF版,请点击本文末链接!
一、精品解析:山东省滨州市2020年中考地理试题(解析版)

























评论
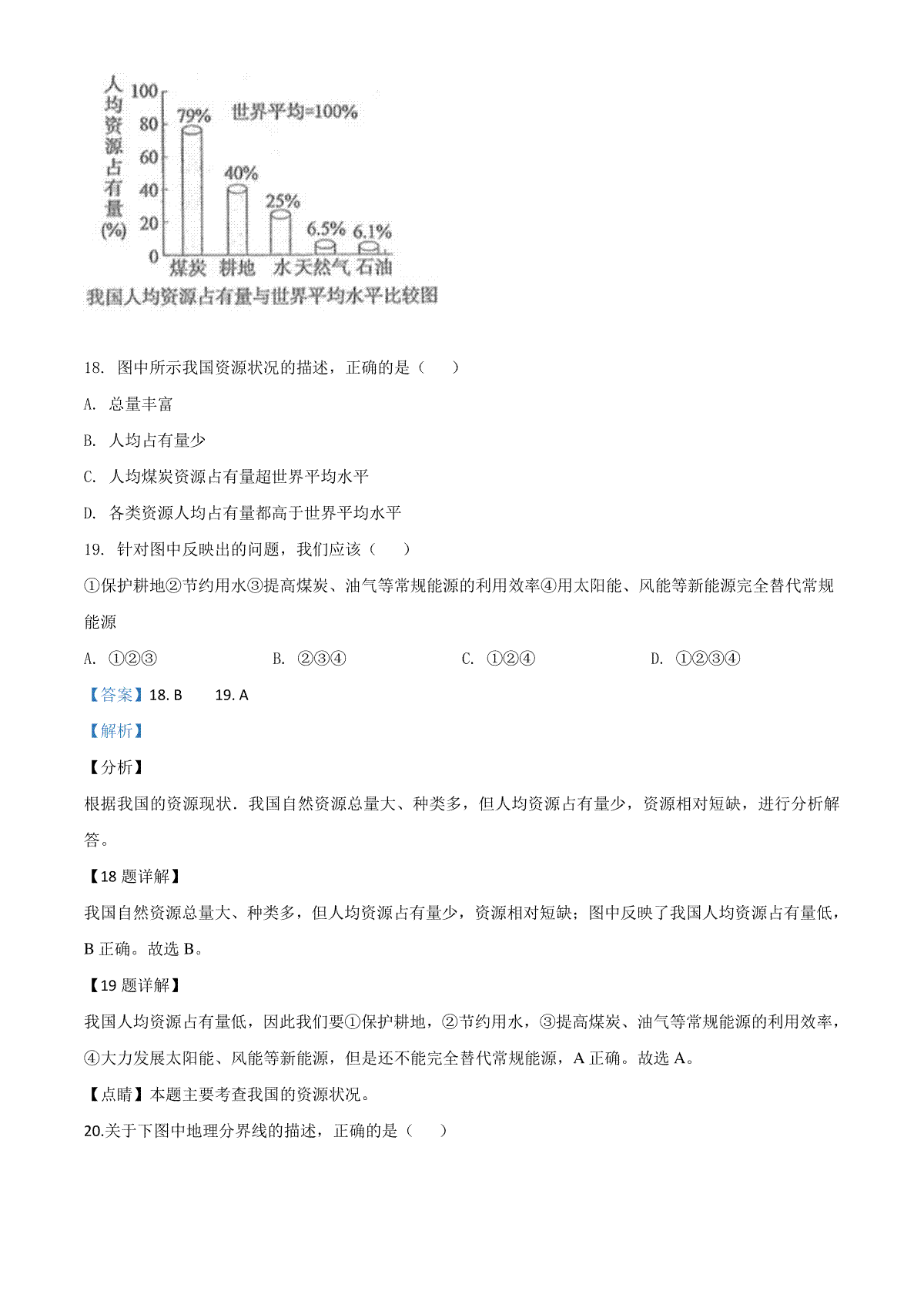
发表评论