您好,欢迎访问爱题库
微信
支付宝
2015年山东省滨州市中考地理试卷含解析于近期开考,本次考试对考生对知识的掌握参考价值大,为了方便大家复习掌握错题!小编在下文为大家准备了2015年山东省滨州市中考地理试卷含解析试卷及答案解析详情,仅供考生参考。
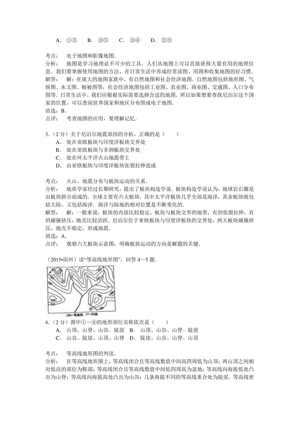
如果你想下载2015年山东省滨州市中考地理试卷含解析DOC或PDF版,请点击本文末链接!
一、2015年山东省滨州市中考地理试卷含解析




















评论
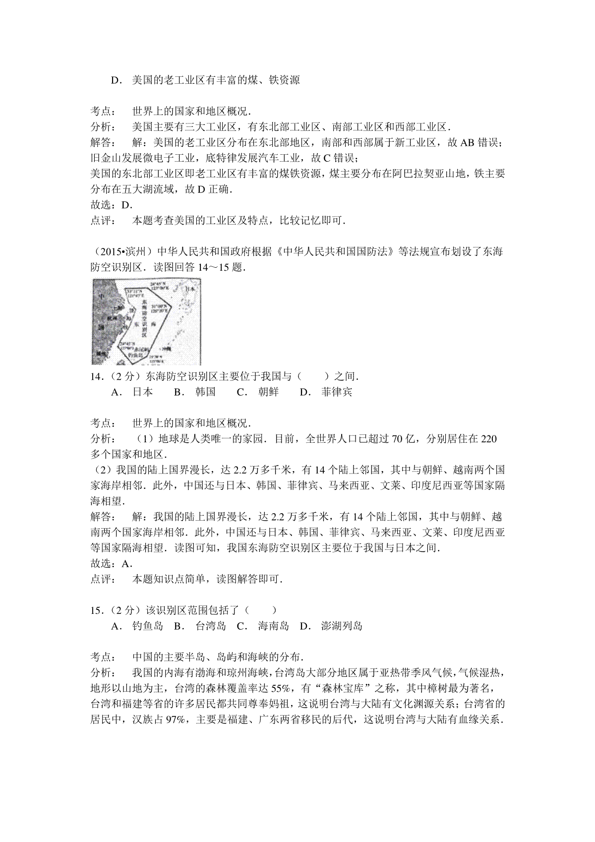
发表评论