您好,欢迎访问爱题库
微信
支付宝
2018年四川省南充市中考理综(化学部分)试题(word版,含答案)于近期开考,本次考试对考生对知识的掌握参考价值大,为了方便大家复习掌握错题!小编在下文为大家准备了2018年四川省南充市中考理综(化学部分)试题(word版,含答案)试卷及答案解析详情,仅供考生参考。
如果你想下载2018年四川省南充市中考理综(化学部分)试题(word版,含答案)DOC或PDF版,请点击本文末链接!
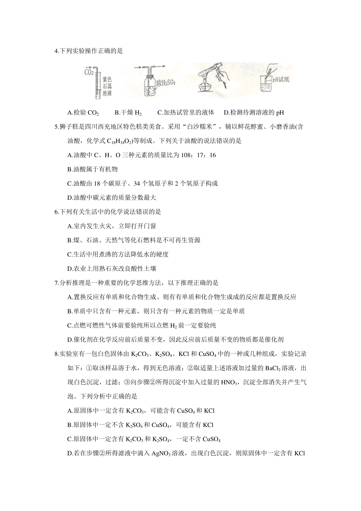
一、2018年四川省南充市中考理综(化学部分)试题(word版,含答案)








评论
发表评论