您好,欢迎访问爱题库
 微信
                微信
             支付宝
                支付宝
            山东省威海市2018年中考化学真题试题(含答案)于近期开考,本次考试对考生对知识的掌握参考价值大,为了方便大家复习掌握错题!小编在下文为大家准备了山东省威海市2018年中考化学真题试题(含答案)试卷及答案解析详情,仅供考生参考。
如果你想下载山东省威海市2018年中考化学真题试题(含答案)DOC或PDF版,请点击本文末链接!
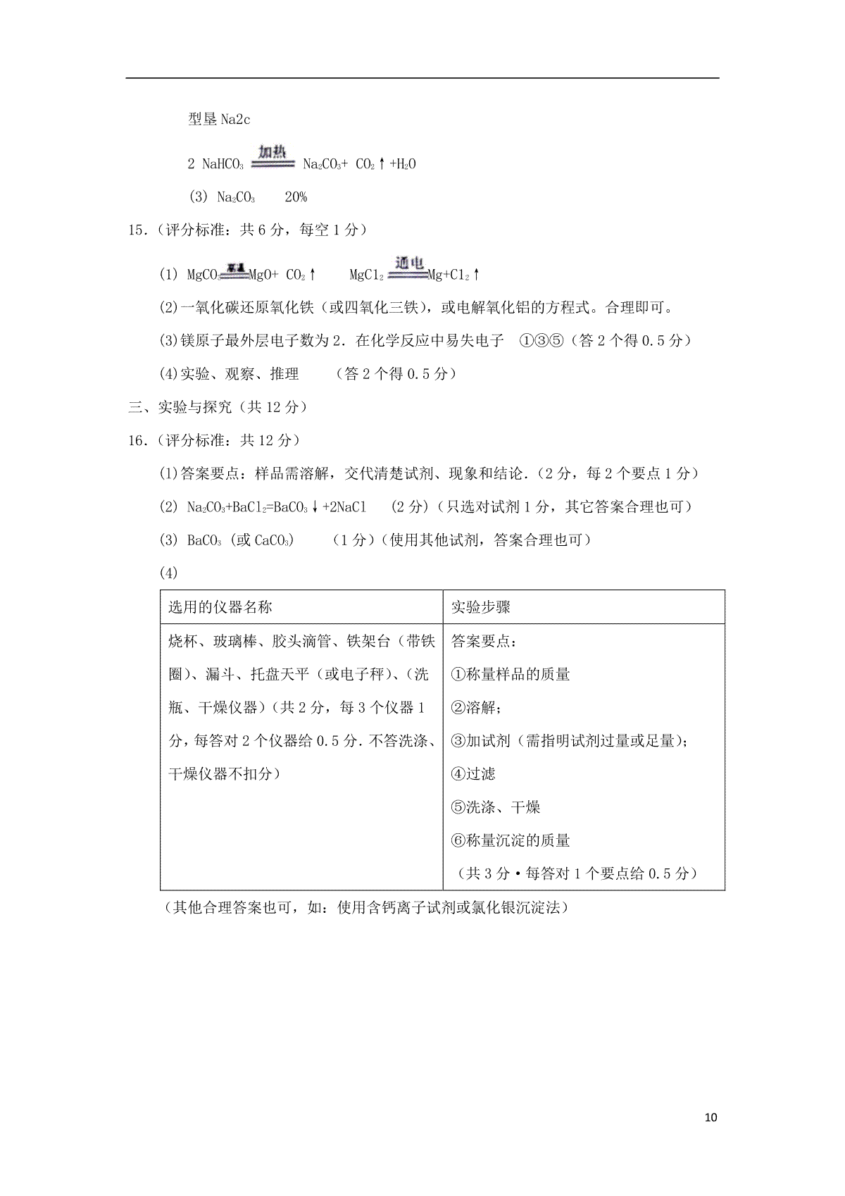
一、山东省威海市2018年中考化学真题试题(含答案)










评论
发表评论