您好,欢迎访问爱题库
微信
支付宝
2018年湖南省娄底市中考化学试卷(教师版) 学霸冲冲冲shop348121278.taobao.于近期开考,本次考试对考生对知识的掌握参考价值大,为了方便大家复习掌握错题!小编在下文为大家准备了2018年湖南省娄底市中考化学试卷(教师版) 学霸冲冲冲shop348121278.taobao.试卷及答案解析详情,仅供考生参考。
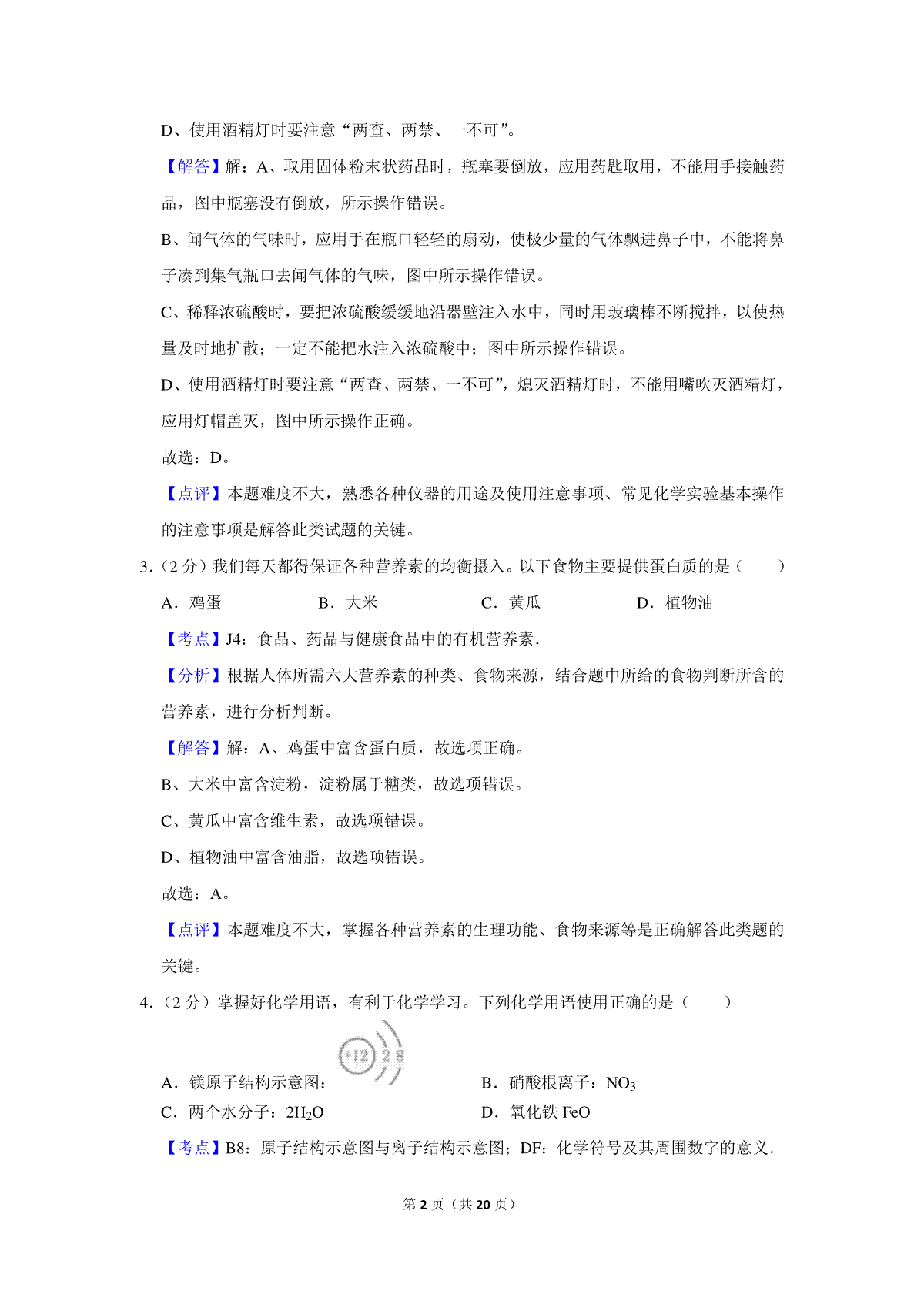
如果你想下载2018年湖南省娄底市中考化学试卷(教师版) 学霸冲冲冲shop348121278.taobao.DOC或PDF版,请点击本文末链接!
一、2018年湖南省娄底市中考化学试卷(教师版) 学霸冲冲冲shop348121278.taobao.





下载2018年湖南省娄底市中考化学试卷(教师版) 学霸冲冲冲shop348121278.taobao.PDF格式或doc
评论
发表评论