您好,欢迎访问爱题库
                微信
            
                支付宝
            2009年湖南省株洲市中考化学试卷(学生版) 于近期开考,本次考试对考生对知识的掌握参考价值大,为了方便大家复习掌握错题!小编在下文为大家准备了2009年湖南省株洲市中考化学试卷(学生版) 试卷及答案解析详情,仅供考生参考。
如果你想下载2009年湖南省株洲市中考化学试卷(学生版) DOC或PDF版,请点击本文末链接!
一、2009年湖南省株洲市中考化学试卷(学生版)





评论
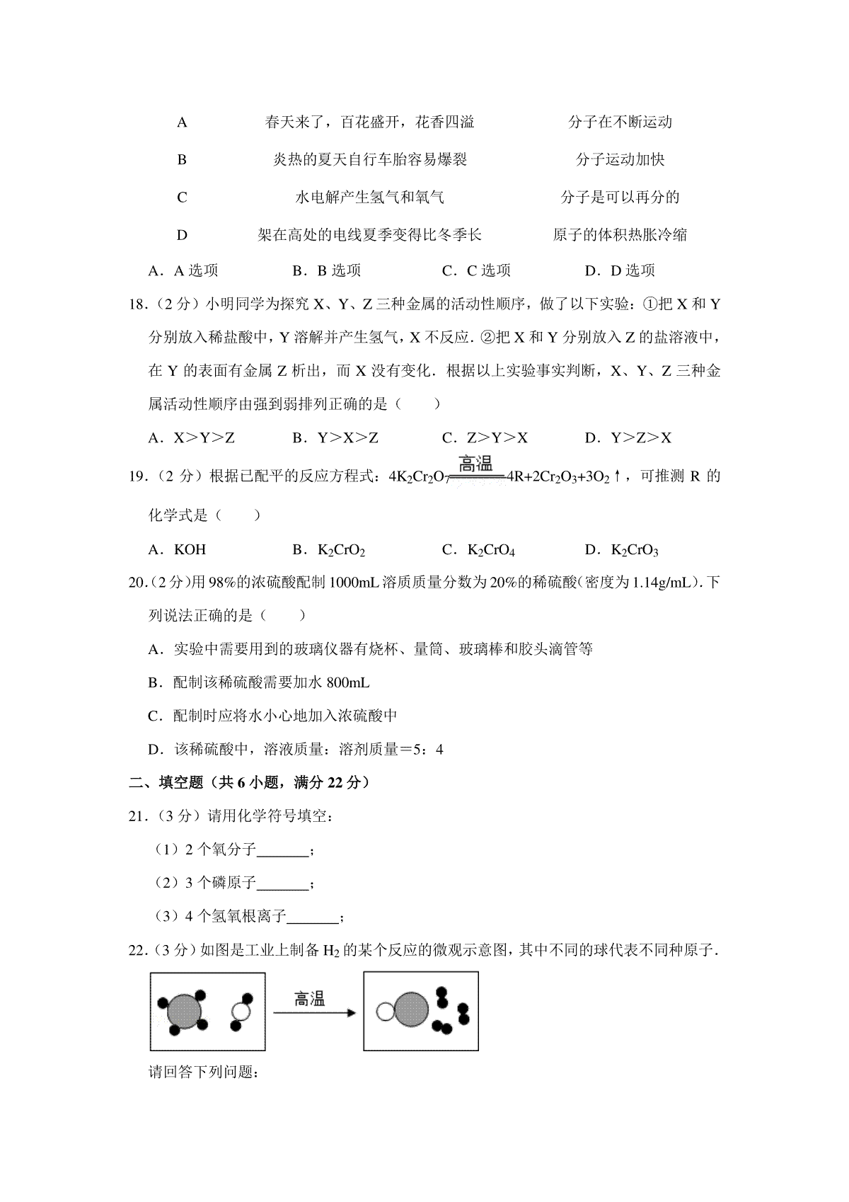
发表评论