您好,欢迎访问爱题库
微信
支付宝
江苏省连云港市2018年中考历史真题试题(含答案)于近期开考,本次考试对考生对知识的掌握参考价值大,为了方便大家复习掌握错题!小编在下文为大家准备了江苏省连云港市2018年中考历史真题试题(含答案)试卷及答案解析详情,仅供考生参考。
如果你想下载江苏省连云港市2018年中考历史真题试题(含答案)DOC或PDF版,请点击本文末链接!
一、江苏省连云港市2018年中考历史真题试题(含答案)





评论
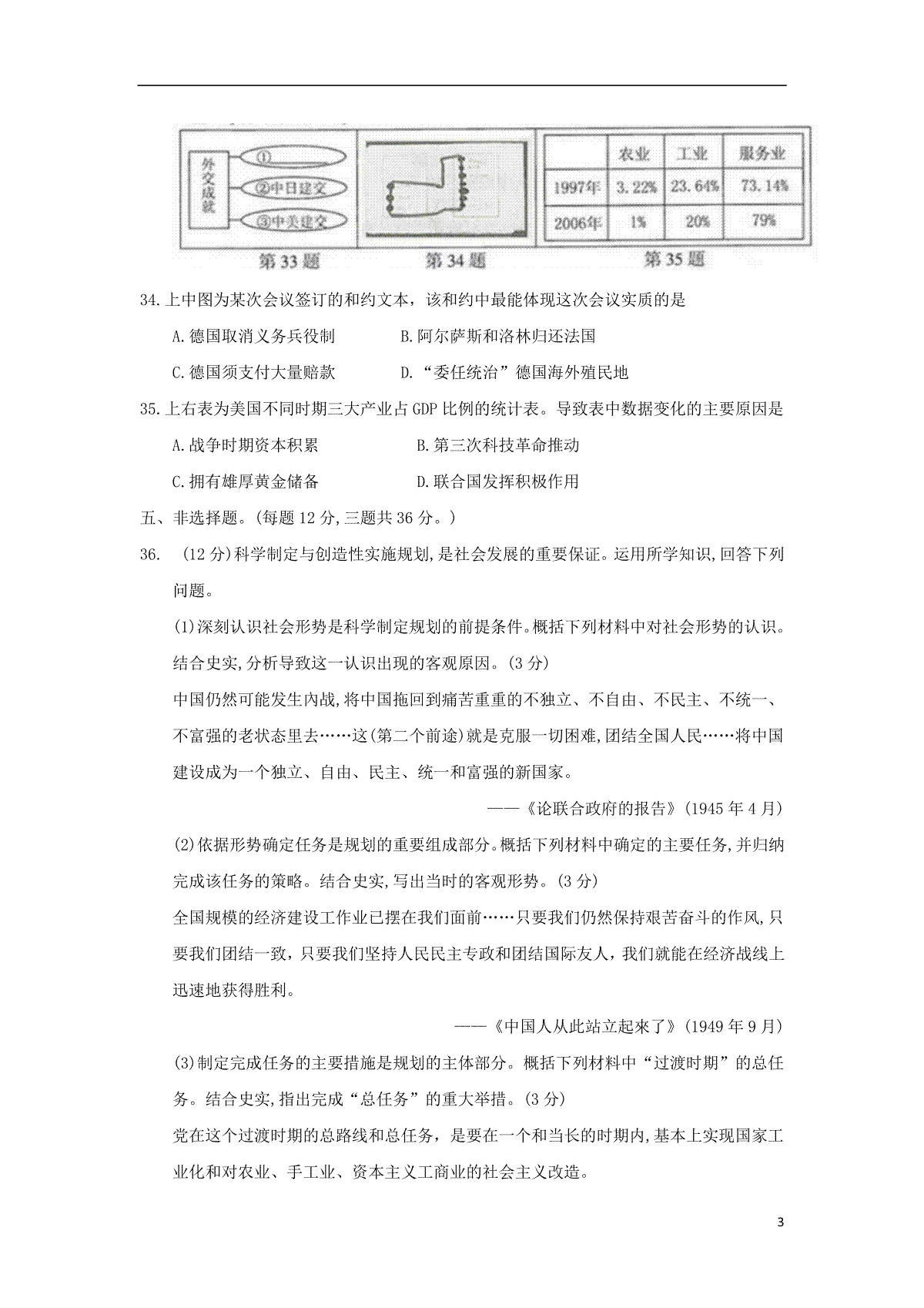
发表评论