您好,欢迎访问爱题库

上传文档赚钱

当前位置:首页 > 初中试卷 > 2013年山东烟台中考历史试卷及答案

2013年山东烟台中考历史试卷及答案

  • *
  • 0 次阅读
  • 0 次下载
  • 2023-04-24 01:02:12
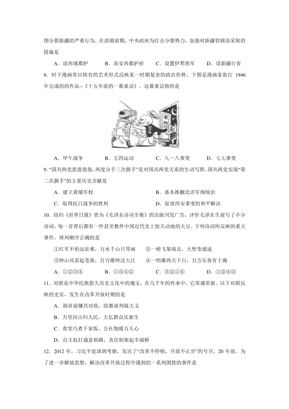
二扫码支付 微信
二扫码支付 支付宝

还剩... 页未读,继续阅读

免费阅读已结束,点击付费阅读剩下 ...

¥ 0 元,已有0人购买

免费阅读

阅读已结束,您可以下载文档离线阅读

¥ 5 元,已有0人下载

付费下载
文档简介:

2013年山东烟台中考历史试卷及答案于近期开考,本次考试对考生对知识的掌握参考价值大,为了方便大家复习掌握错题!小编在下文为大家准备了2013年山东烟台中考历史试卷及答案试卷及答案解析详情,仅供考生参考。

如果你想下载2013年山东烟台中考历史试卷及答案DOC或PDF版,请点击本文末链接!

一、2013年山东烟台中考历史试卷及答案

下载2013年山东烟台中考历史试卷及答案PDF格式或doc

*
*
  • 44710

    文档
  • 40

    金币
Ta的主页 发私信

44710篇文档

评论

发表评论
< /5 > 付费下载 ¥ 5 元
Copyright © 爱题库 All Rights Reserved. 皖ICP备18021724号-7
×
保存成功