您好,欢迎访问爱题库
                微信
            
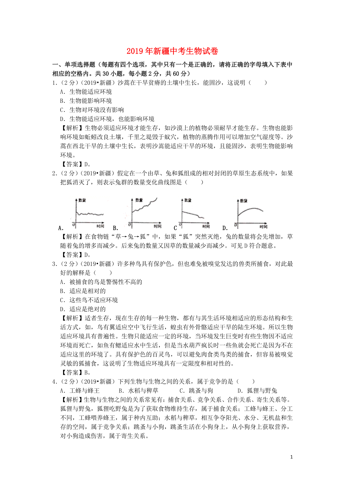
                支付宝
            新疆维吾尔自治区、生产建设兵团2019年中考生物真题试题(含解析)于近期开考,本次考试对考生对知识的掌握参考价值大,为了方便大家复习掌握错题!小编在下文为大家准备了新疆维吾尔自治区、生产建设兵团2019年中考生物真题试题(含解析)试卷及答案解析详情,仅供考生参考。
如果你想下载新疆维吾尔自治区、生产建设兵团2019年中考生物真题试题(含解析)DOC或PDF版,请点击本文末链接!
一、新疆维吾尔自治区、生产建设兵团2019年中考生物真题试题(含解析)





评论
发表评论