您好,欢迎访问爱题库
微信
支付宝
专题05一元二次方程(共50道)-2020年中考数学真题分项汇编(原卷版)【全国通用】于近期开考,本次考试对考生对知识的掌握参考价值大,为了方便大家复习掌握错题!小编在下文为大家准备了专题05一元二次方程(共50道)-2020年中考数学真题分项汇编(原卷版)【全国通用】试卷及答案解析详情,仅供考生参考。
如果你想下载专题05一元二次方程(共50道)-2020年中考数学真题分项汇编(原卷版)【全国通用】DOC或PDF版,请点击本文末链接!
一、专题05一元二次方程(共50道)-2020年中考数学真题分项汇编(原卷版)【全国通用】





评论
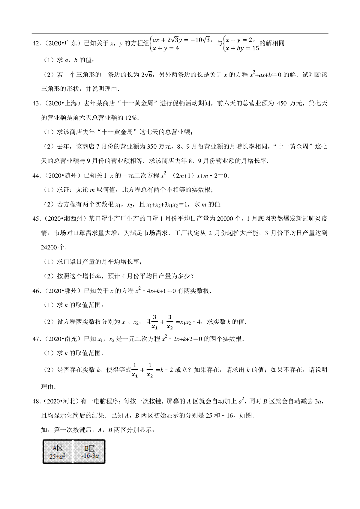
发表评论