您好,欢迎访问爱题库
微信
支付宝
专题09浮力及其应用(解析版)(第3期)于近期开考,本次考试对考生对知识的掌握参考价值大,为了方便大家复习掌握错题!小编在下文为大家准备了专题09浮力及其应用(解析版)(第3期)试卷及答案解析详情,仅供考生参考。
如果你想下载专题09浮力及其应用(解析版)(第3期)DOC或PDF版,请点击本文末链接!
一、专题09浮力及其应用(解析版)(第3期)





评论
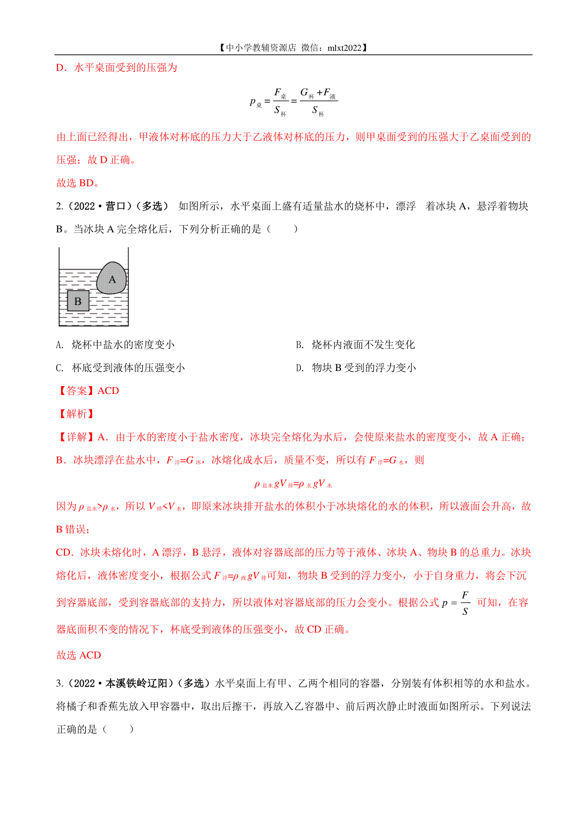
发表评论