您好,欢迎访问爱题库
微信
支付宝
【淘宝店:品优教学】2013年青海省西宁市中考物理试卷【解析版】于近期开考,本次考试对考生对知识的掌握参考价值大,为了方便大家复习掌握错题!小编在下文为大家准备了【淘宝店:品优教学】2013年青海省西宁市中考物理试卷【解析版】试卷及答案解析详情,仅供考生参考。
如果你想下载【淘宝店:品优教学】2013年青海省西宁市中考物理试卷【解析版】DOC或PDF版,请点击本文末链接!
一、【淘宝店:品优教学】2013年青海省西宁市中考物理试卷【解析版】





评论
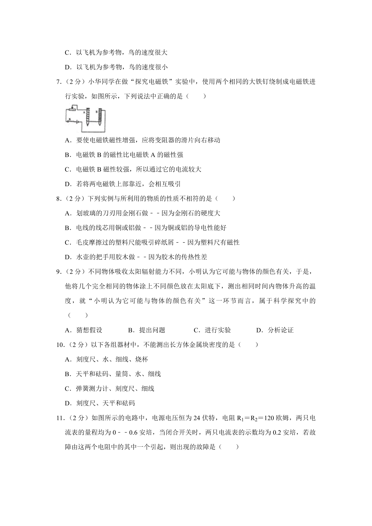
发表评论