您好,欢迎访问爱题库
微信
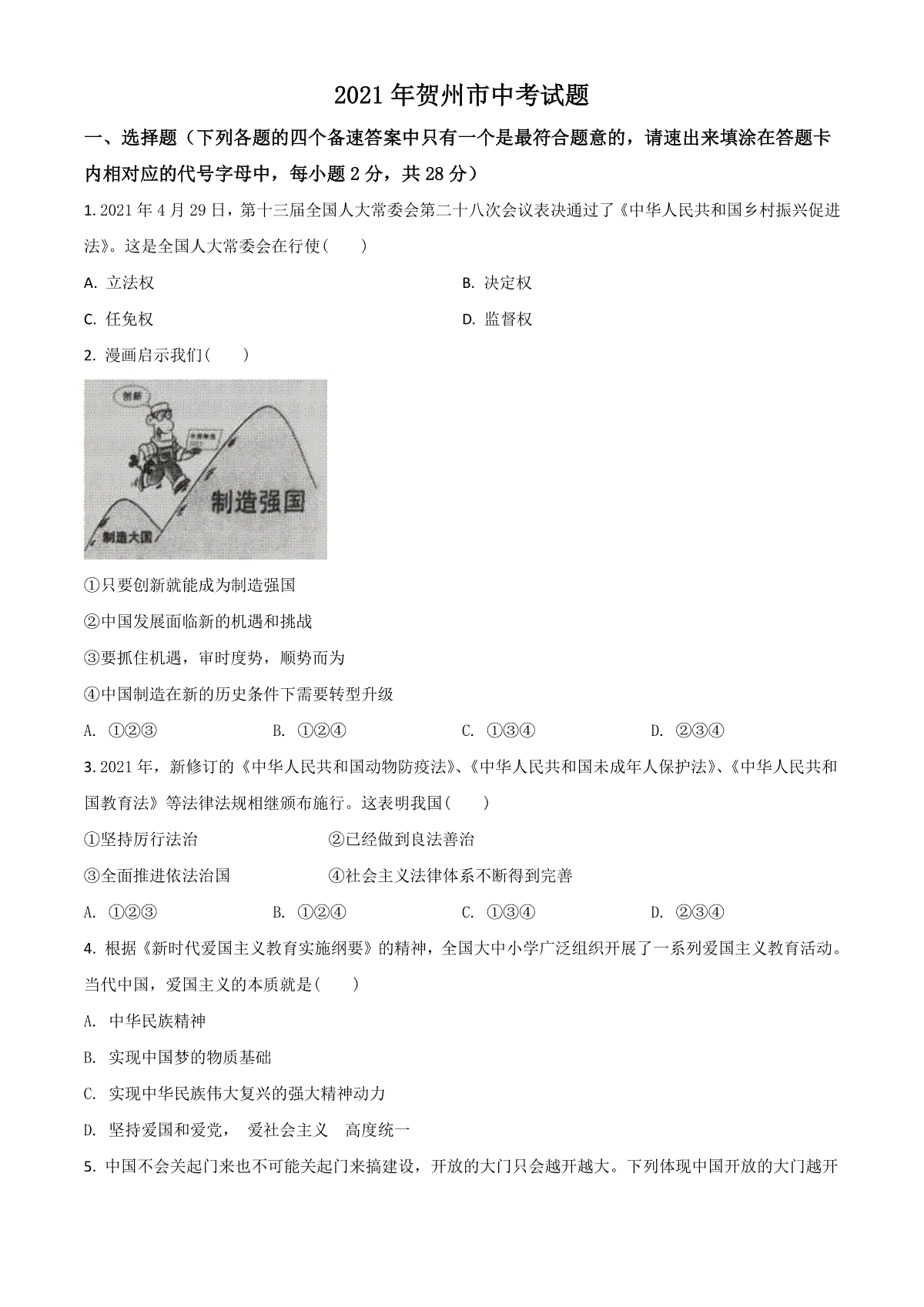
支付宝
广西贺州市2021年中考道德与法治真题(原卷版)于近期开考,本次考试对考生对知识的掌握参考价值大,为了方便大家复习掌握错题!小编在下文为大家准备了广西贺州市2021年中考道德与法治真题(原卷版)试卷及答案解析详情,仅供考生参考。
如果你想下载广西贺州市2021年中考道德与法治真题(原卷版)DOC或PDF版,请点击本文末链接!
一、广西贺州市2021年中考道德与法治真题(原卷版)





评论
发表评论