您好,欢迎访问爱题库

上传文档赚钱

当前位置:首页 > 高中试卷 > 2023广西南宁考前模拟大演练 语文

2023广西南宁考前模拟大演练 语文

  • 土豆
  • 0 次阅读
  • 0 次下载
  • 2023-05-25 23:33:25
二扫码支付 微信
二扫码支付 支付宝

还剩... 页未读,继续阅读

免费阅读已结束,点击付费阅读剩下 ...

¥ 0 元,已有0人购买

免费阅读

阅读已结束,您可以下载文档离线阅读

¥ 10 元,已有0人下载

付费下载
文档简介:

2023广西南宁考前模拟大演练 语文于近期开考,本次考试对考生对知识的掌握参考价值大,为了方便大家复习掌握错题!小编在下文为大家准备了2023广西南宁考前模拟大演练 语文试卷及答案解析详情,仅供考生参考。

如果你想下载2023广西南宁考前模拟大演练 语文DOC或PDF版,请点击本文末链接!

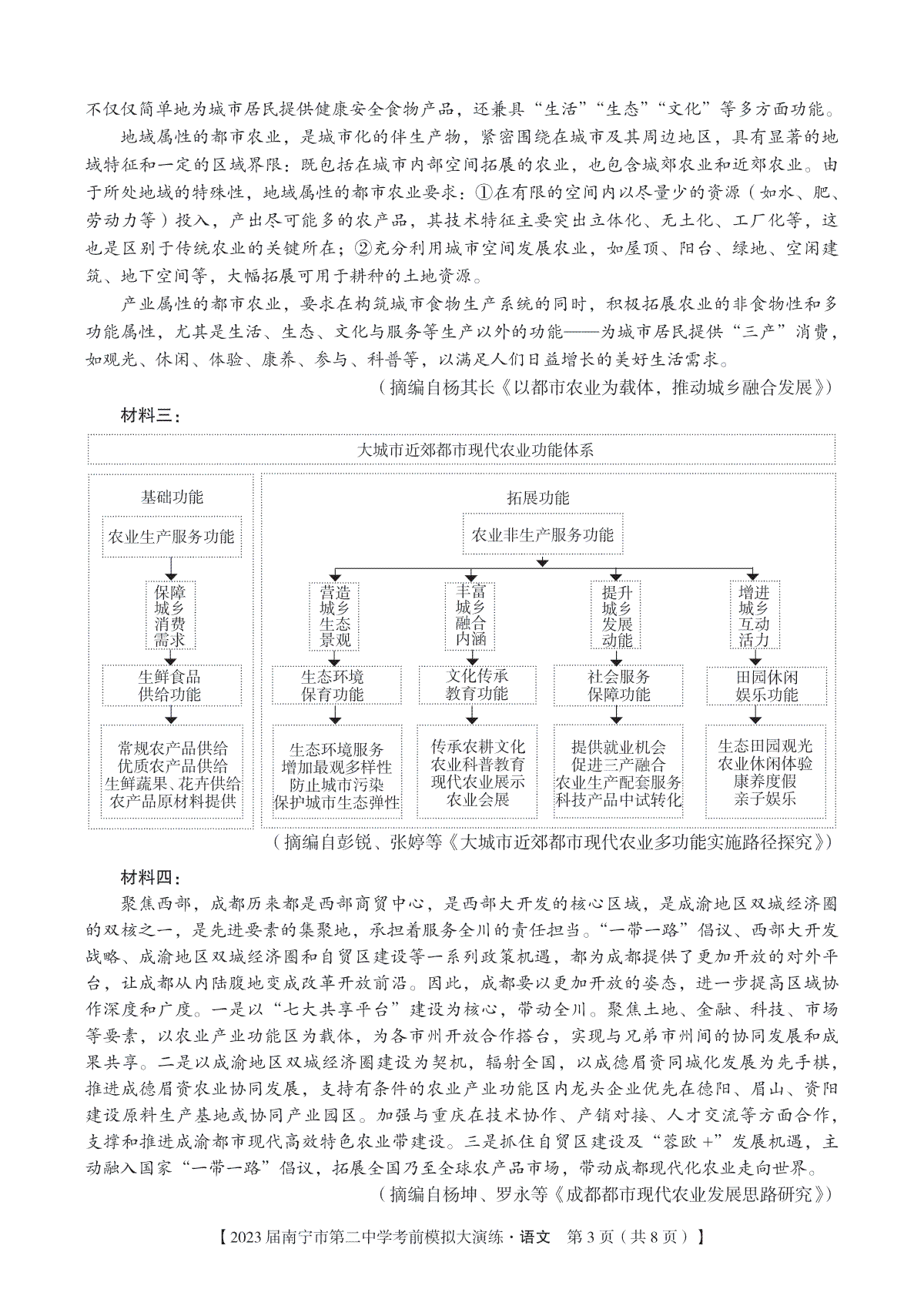
一、2023广西南宁考前模拟大演练 语文

下载2023广西南宁考前模拟大演练 语文PDF格式或doc

土豆
土豆
  • 3685

    文档
  • 16

    金币
Ta的主页 发私信

3685篇文档

相关搜索

评论

发表评论
< /8 > 付费下载 ¥ 10 元
Copyright © 爱题库 All Rights Reserved. 皖ICP备18021724号-7
×
保存成功