您好,欢迎访问爱题库
微信
支付宝
衡水金卷先享题2024届新高三摸底联考 历史于近期开考,本次考试对考生对知识的掌握参考价值大,为了方便大家复习掌握错题!小编在下文为大家准备了衡水金卷先享题2024届新高三摸底联考 历史试卷及答案解析详情,仅供考生参考。
如果你想下载衡水金卷先享题2024届新高三摸底联考 历史DOC或PDF版,请点击本文末链接!
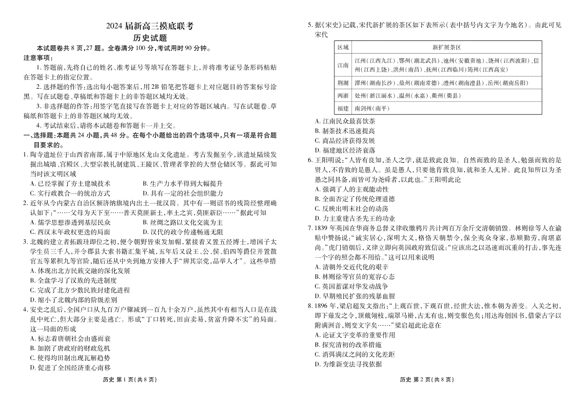
一、衡水金卷先享题2024届新高三摸底联考 历史




评论
发表评论