您好,欢迎访问爱题库
微信
支付宝
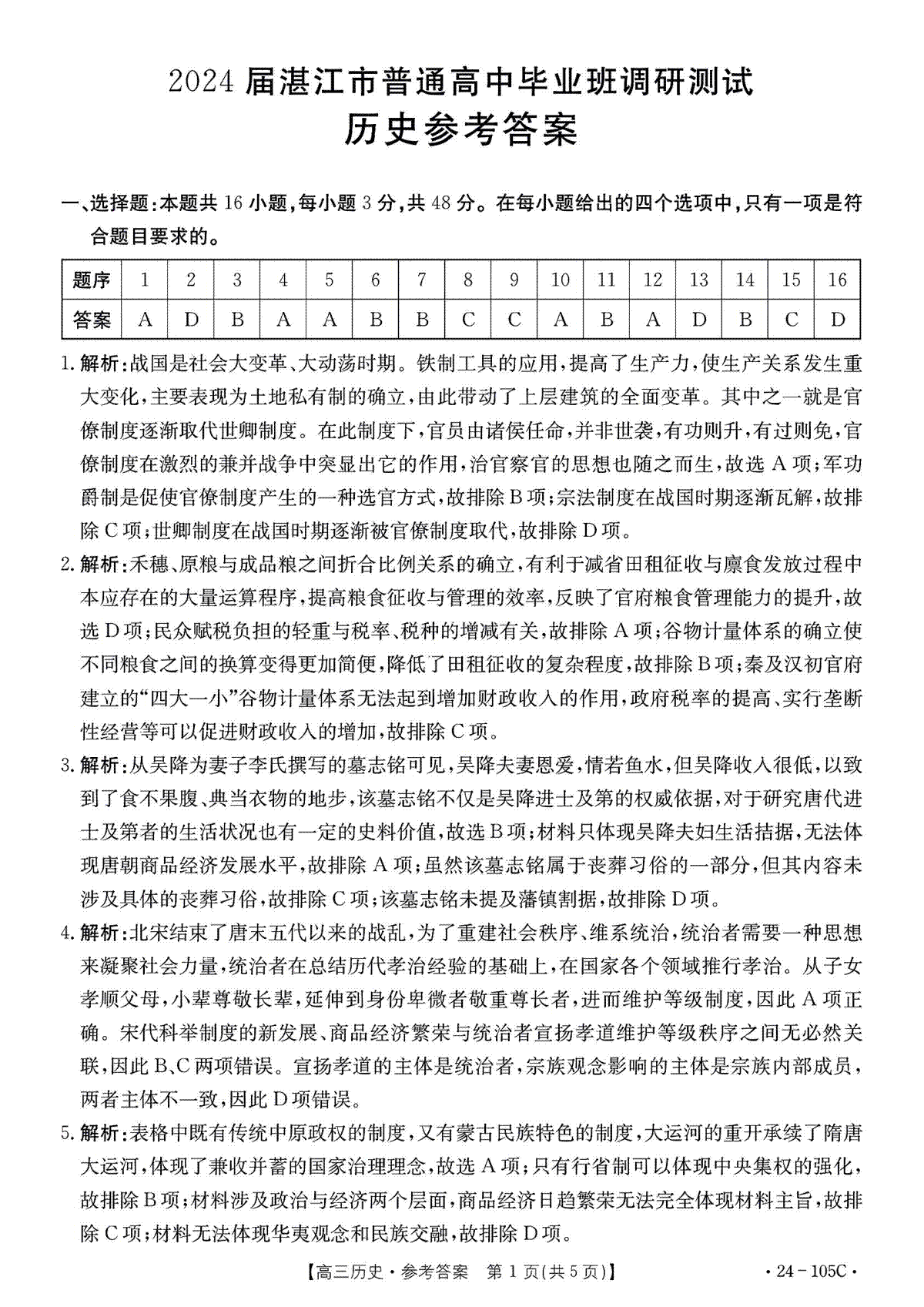
广东省湛江市普通高中2023-2024学年高三上学期10月调研考试 历史答案于近期开考,本次考试对考生对知识的掌握参考价值大,为了方便大家复习掌握错题!小编在下文为大家准备了广东省湛江市普通高中2023-2024学年高三上学期10月调研考试 历史答案试卷及答案解析详情,仅供考生参考。
如果你想下载广东省湛江市普通高中2023-2024学年高三上学期10月调研考试 历史答案DOC或PDF版,请点击本文末链接!
一、广东省湛江市普通高中2023-2024学年高三上学期10月调研考试 历史答案





评论
发表评论