您好,欢迎访问爱题库
微信
支付宝
2024届浙江省温州市普通高中高三上学期第一次适应性考试(一模)数学参考答案于近期开考,本次考试对考生对知识的掌握参考价值大,为了方便大家复习掌握错题!小编在下文为大家准备了2024届浙江省温州市普通高中高三上学期第一次适应性考试(一模)数学参考答案试卷及答案解析详情,仅供考生参考。
如果你想下载2024届浙江省温州市普通高中高三上学期第一次适应性考试(一模)数学参考答案DOC或PDF版,请点击本文末链接!
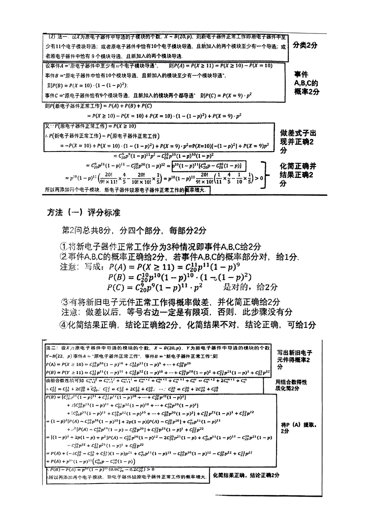
一、2024届浙江省温州市普通高中高三上学期第一次适应性考试(一模)数学参考答案








评论
发表评论