您好,欢迎访问爱题库
微信
支付宝
2023年11月高三联考-地理答案11.7于近期开考,本次考试对考生对知识的掌握参考价值大,为了方便大家复习掌握错题!小编在下文为大家准备了2023年11月高三联考-地理答案11.7试卷及答案解析详情,仅供考生参考。
如果你想下载2023年11月高三联考-地理答案11.7DOC或PDF版,请点击本文末链接!
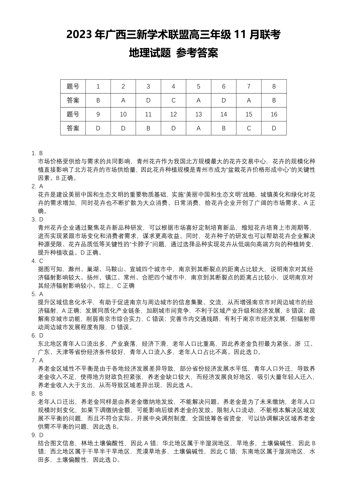
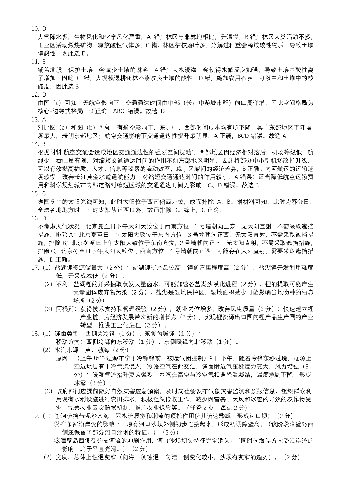
一、2023年11月高三联考-地理答案11.7



评论
发表评论