您好,欢迎访问爱题库
微信
支付宝
高中数学通用两周搞定圆锥曲线题型透析第三讲 圆的方程(原卷版)于近期开考,本次考试对考生对知识的掌握参考价值大,为了方便大家复习掌握错题!小编在下文为大家准备了高中数学通用两周搞定圆锥曲线题型透析第三讲 圆的方程(原卷版)试卷及答案解析详情,仅供考生参考。
如果你想下载高中数学通用两周搞定圆锥曲线题型透析第三讲 圆的方程(原卷版)DOC或PDF版,请点击本文末链接!
一、高中数学通用两周搞定圆锥曲线题型透析第三讲 圆的方程(原卷版)








评论
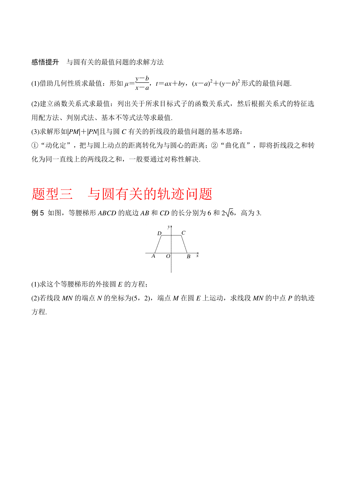
发表评论