您好,欢迎访问爱题库
                微信
            
                支付宝
            湖南省邵阳市武冈市2024届高三上学期期中考试 生物于近期开考,本次考试对考生对知识的掌握参考价值大,为了方便大家复习掌握错题!小编在下文为大家准备了湖南省邵阳市武冈市2024届高三上学期期中考试 生物试卷及答案解析详情,仅供考生参考。
如果你想下载湖南省邵阳市武冈市2024届高三上学期期中考试 生物DOC或PDF版,请点击本文末链接!
一、湖南省邵阳市武冈市2024届高三上学期期中考试 生物












评论
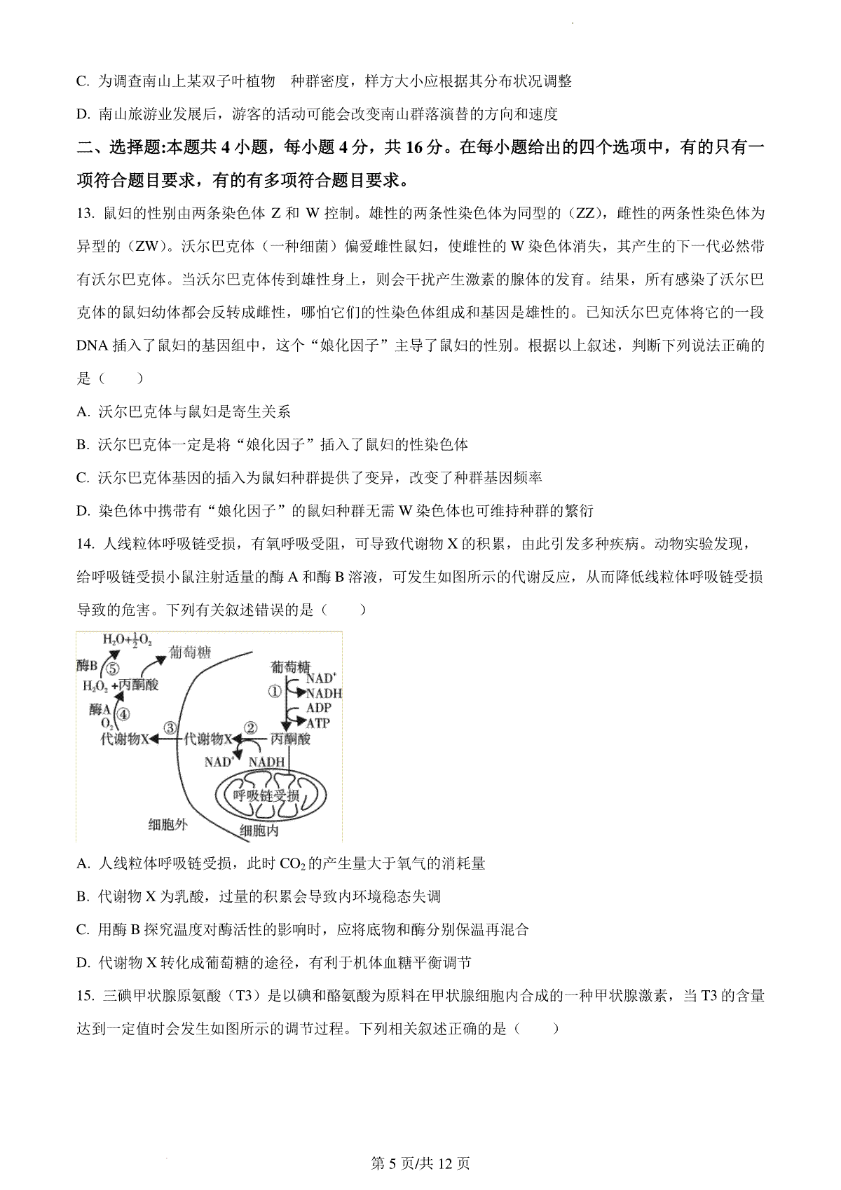
发表评论