您好,欢迎访问爱题库
                微信
            
                支付宝
            辽宁省名校联盟(东北三省联考)2023-2024学年高三上学期12月月考政治试题于近期开考,本次考试对考生对知识的掌握参考价值大,为了方便大家复习掌握错题!小编在下文为大家准备了辽宁省名校联盟(东北三省联考)2023-2024学年高三上学期12月月考政治试题试卷及答案解析详情,仅供考生参考。
如果你想下载辽宁省名校联盟(东北三省联考)2023-2024学年高三上学期12月月考政治试题DOC或PDF版,请点击本文末链接!
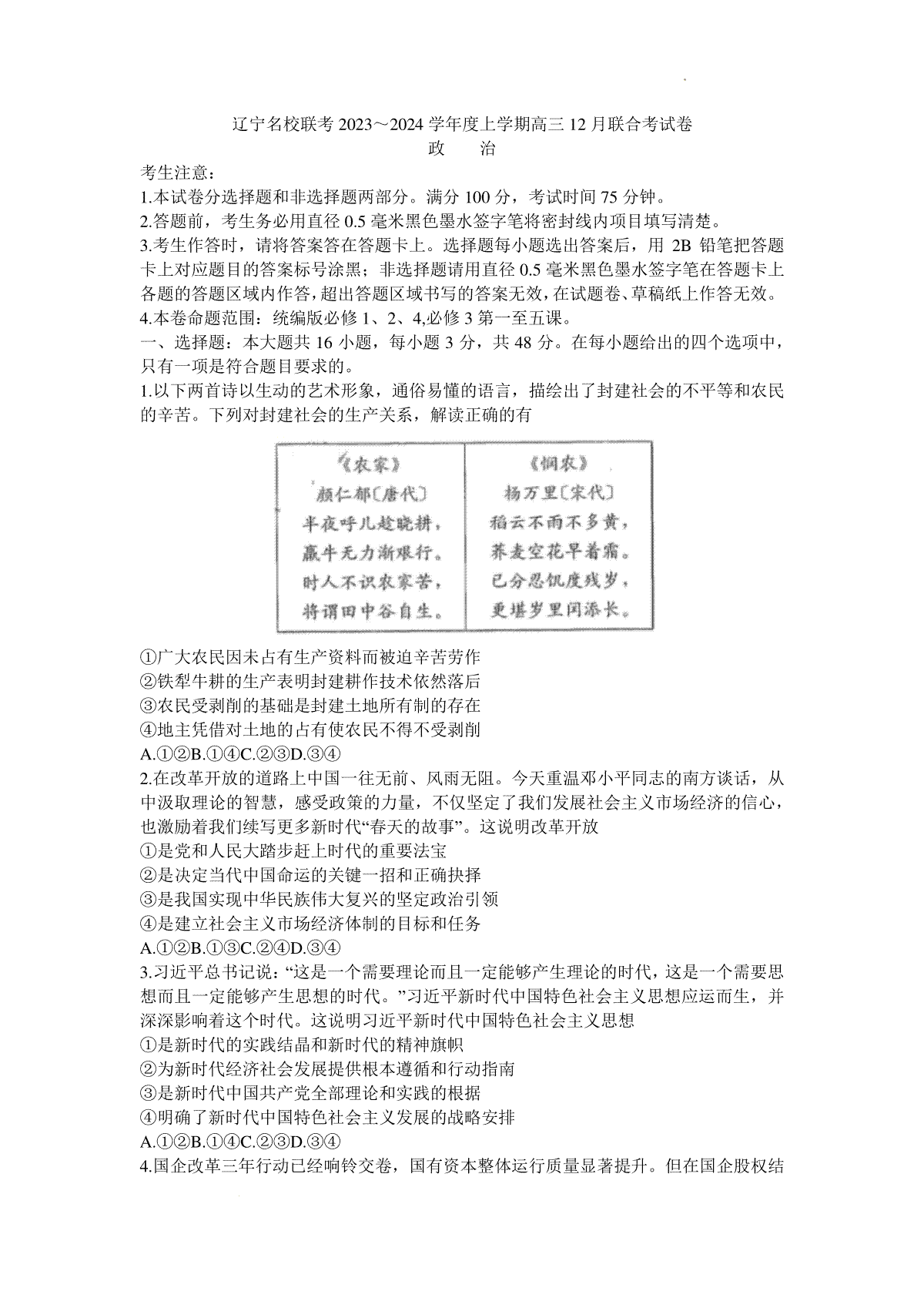
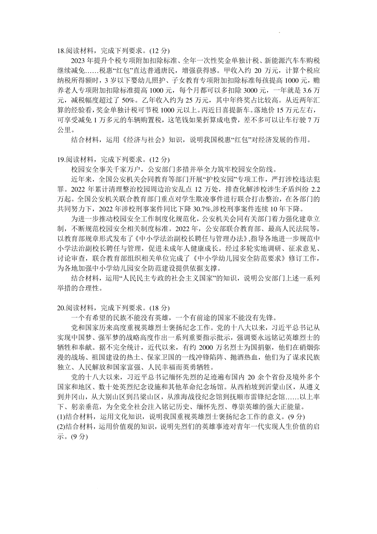
一、辽宁省名校联盟(东北三省联考)2023-2024学年高三上学期12月月考政治试题





评论
发表评论