您好,欢迎访问爱题库
微信
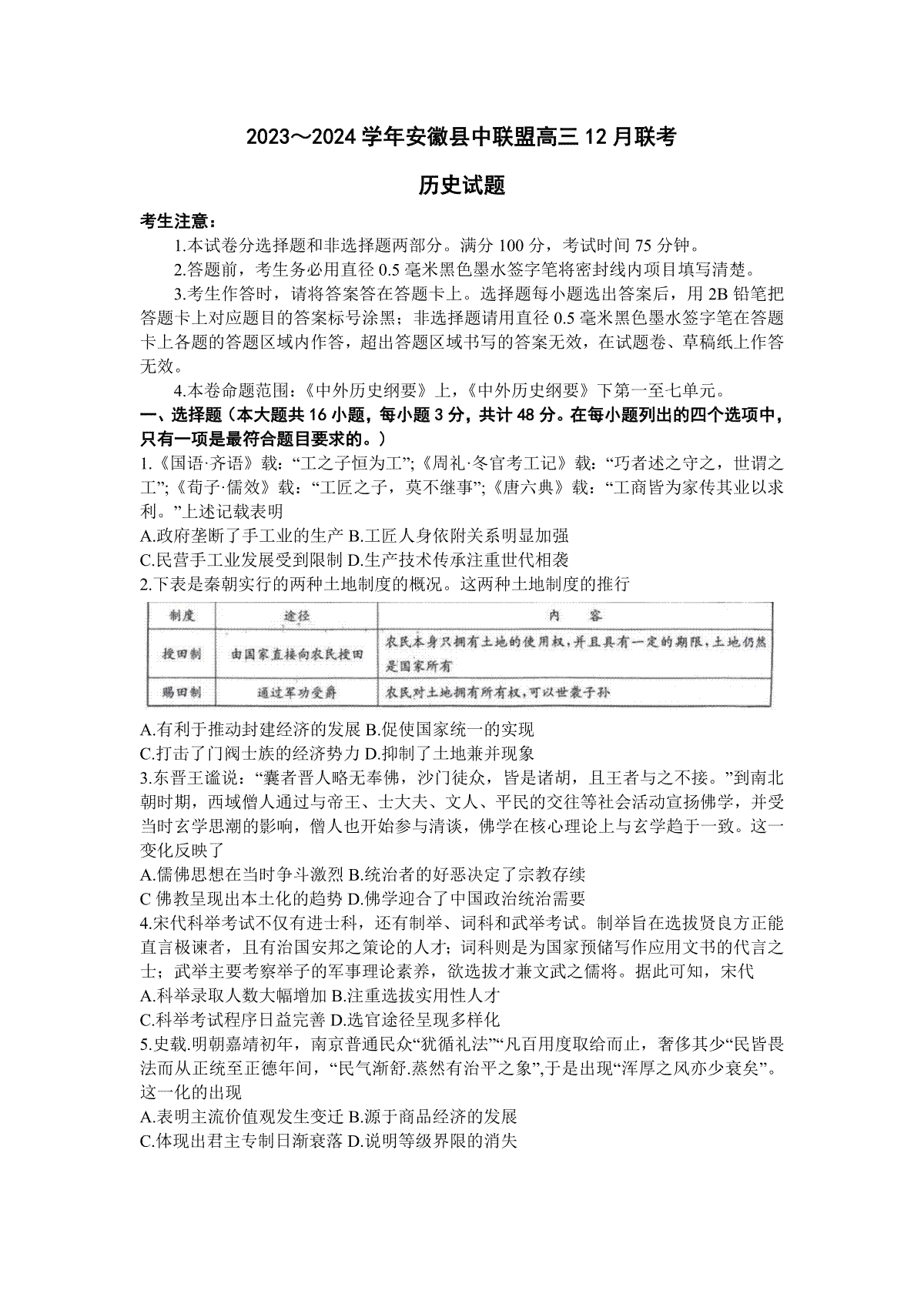
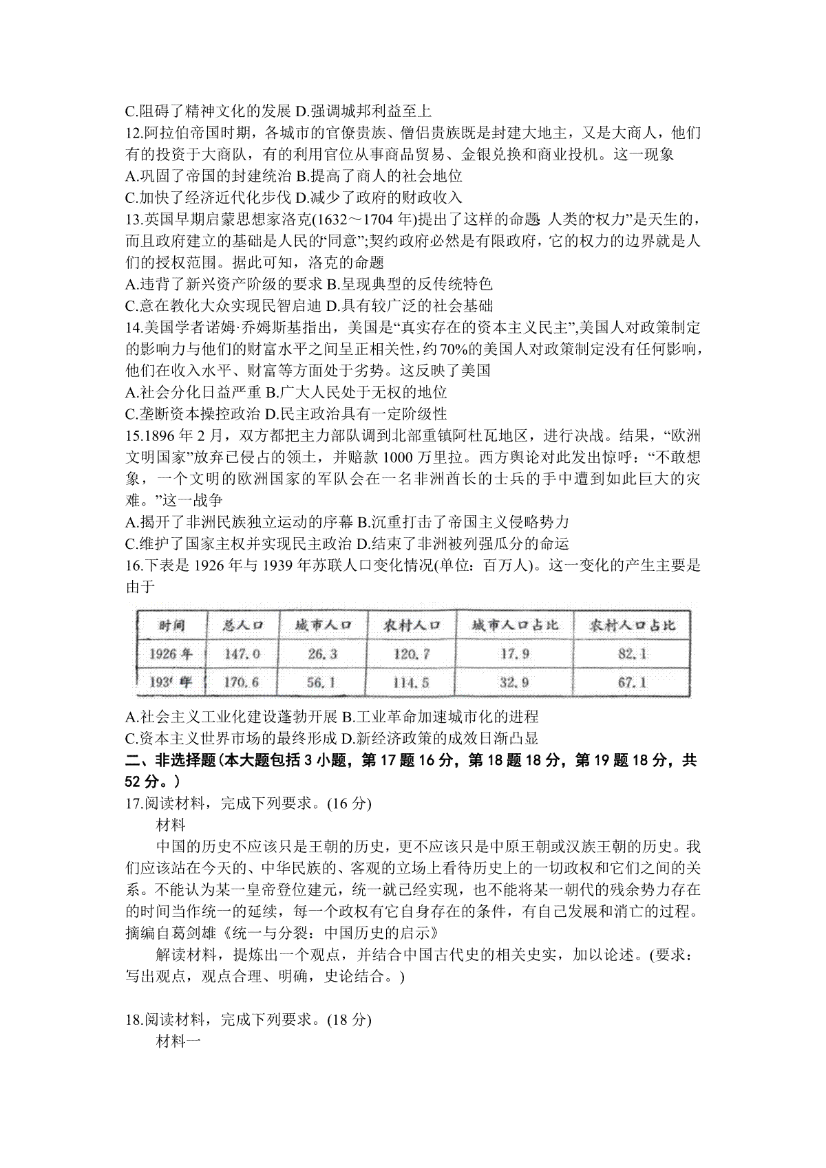
支付宝
历史-安徽省县中联盟2023-2024学年高三上学期12月联考试题和答案于近期开考,本次考试对考生对知识的掌握参考价值大,为了方便大家复习掌握错题!小编在下文为大家准备了历史-安徽省县中联盟2023-2024学年高三上学期12月联考试题和答案试卷及答案解析详情,仅供考生参考。
如果你想下载历史-安徽省县中联盟2023-2024学年高三上学期12月联考试题和答案DOC或PDF版,请点击本文末链接!
一、历史-安徽省县中联盟2023-2024学年高三上学期12月联考试题和答案







评论
发表评论