您好,欢迎访问爱题库
微信
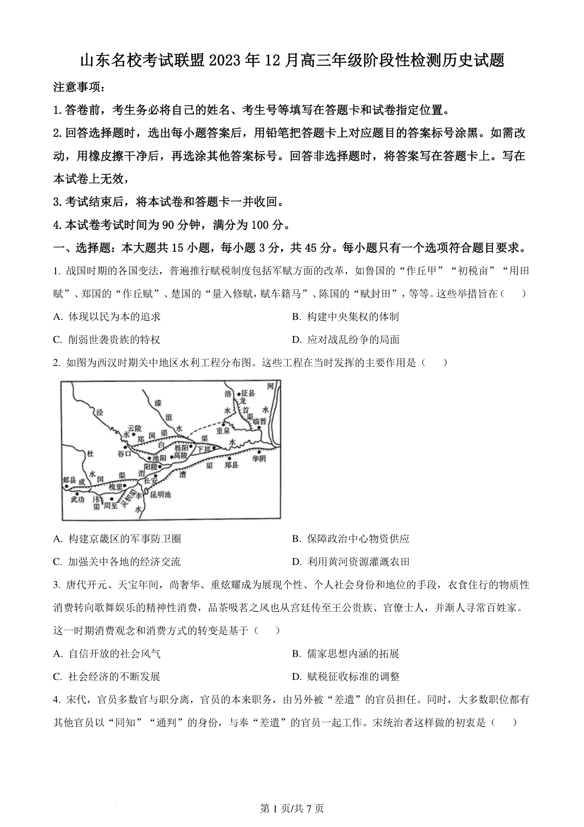
支付宝
山东名校考试联盟2023年12月高三阶段性检测 历史于近期开考,本次考试对考生对知识的掌握参考价值大,为了方便大家复习掌握错题!小编在下文为大家准备了山东名校考试联盟2023年12月高三阶段性检测 历史试卷及答案解析详情,仅供考生参考。
如果你想下载山东名校考试联盟2023年12月高三阶段性检测 历史DOC或PDF版,请点击本文末链接!
一、山东名校考试联盟2023年12月高三阶段性检测 历史







评论
发表评论