您好,欢迎访问爱题库
微信
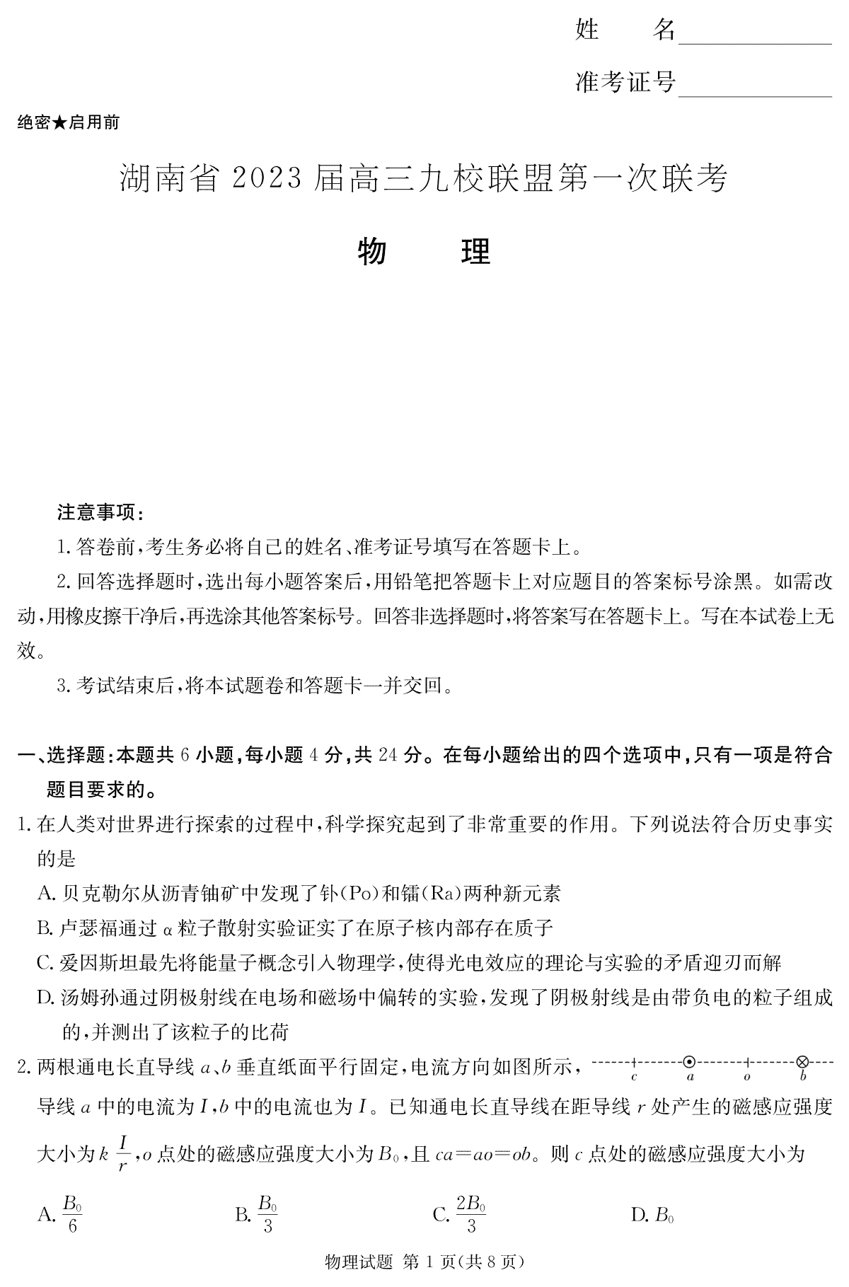
支付宝
【物理】湖南省2023届高三九校联盟第一次联考(T8联考)于近期开考,本次考试对考生对知识的掌握参考价值大,为了方便大家复习掌握错题!小编在下文为大家准备了【物理】湖南省2023届高三九校联盟第一次联考(T8联考)试卷及答案解析详情,仅供考生参考。
如果你想下载【物理】湖南省2023届高三九校联盟第一次联考(T8联考)DOC或PDF版,请点击本文末链接!
一、【物理】湖南省2023届高三九校联盟第一次联考(T8联考)








评论
发表评论