您好,欢迎访问爱题库
                微信
            
                支付宝
            政治-辽宁省辽东南协作校2023-2024学年高三上学期12月月考试题于近期开考,本次考试对考生对知识的掌握参考价值大,为了方便大家复习掌握错题!小编在下文为大家准备了政治-辽宁省辽东南协作校2023-2024学年高三上学期12月月考试题试卷及答案解析详情,仅供考生参考。
如果你想下载政治-辽宁省辽东南协作校2023-2024学年高三上学期12月月考试题DOC或PDF版,请点击本文末链接!
一、政治-辽宁省辽东南协作校2023-2024学年高三上学期12月月考试题


























评论
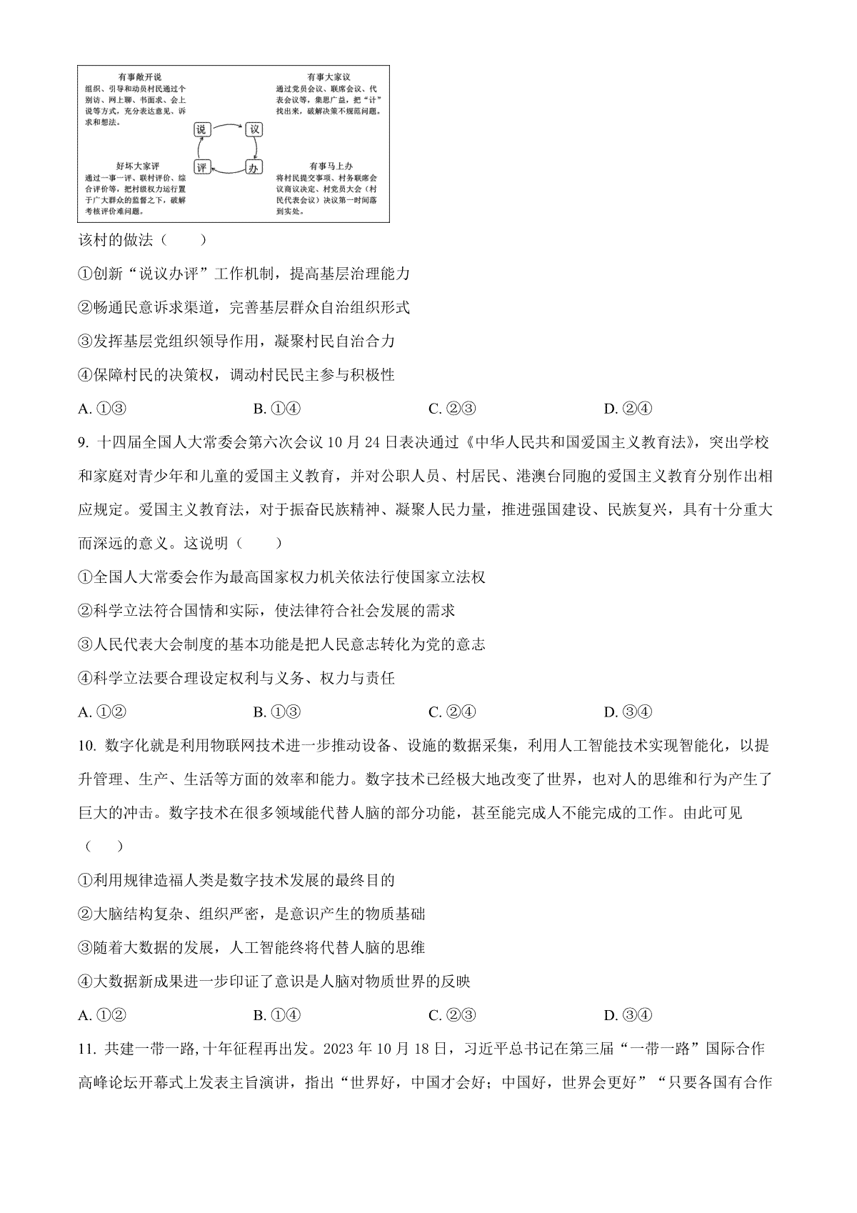
发表评论