您好,欢迎访问爱题库
微信
支付宝
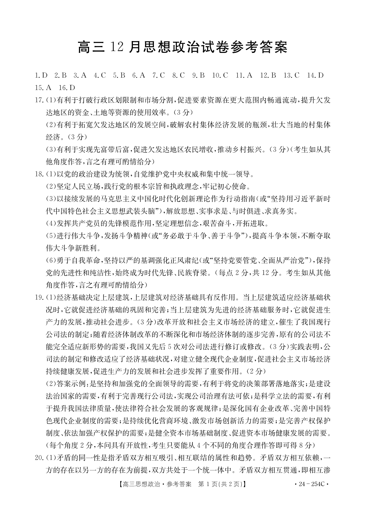
政治-福建省2023-2024学年高三上学期12月联考(金太阳254C)于近期开考,本次考试对考生对知识的掌握参考价值大,为了方便大家复习掌握错题!小编在下文为大家准备了政治-福建省2023-2024学年高三上学期12月联考(金太阳254C)试卷及答案解析详情,仅供考生参考。
如果你想下载政治-福建省2023-2024学年高三上学期12月联考(金太阳254C)DOC或PDF版,请点击本文末链接!
一、政治-福建省2023-2024学年高三上学期12月联考(金太阳254C)








评论
发表评论