您好,欢迎访问爱题库
微信
支付宝
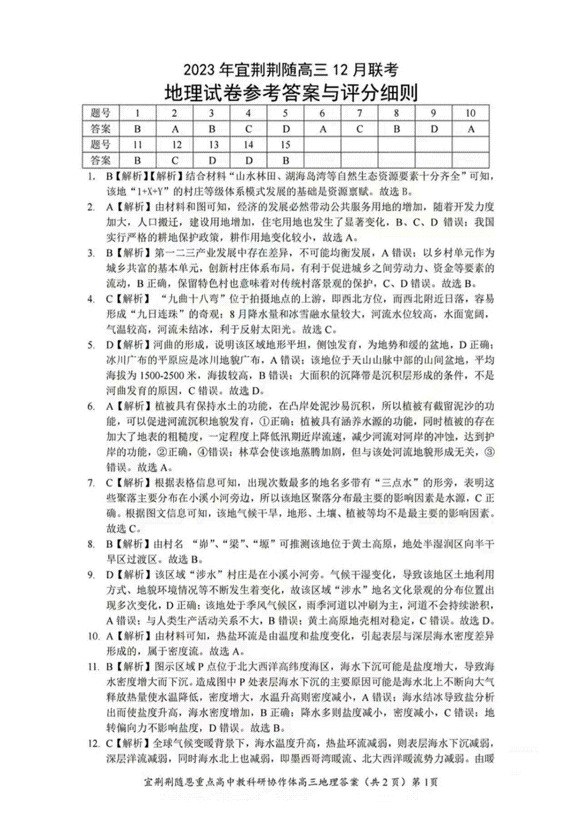
地理-湖北省2024届宜荆荆随恩高三12月联考于近期开考,本次考试对考生对知识的掌握参考价值大,为了方便大家复习掌握错题!小编在下文为大家准备了地理-湖北省2024届宜荆荆随恩高三12月联考试卷及答案解析详情,仅供考生参考。
如果你想下载地理-湖北省2024届宜荆荆随恩高三12月联考DOC或PDF版,请点击本文末链接!
一、地理-湖北省2024届宜荆荆随恩高三12月联考








评论
发表评论