您好,欢迎访问爱题库
微信
支付宝
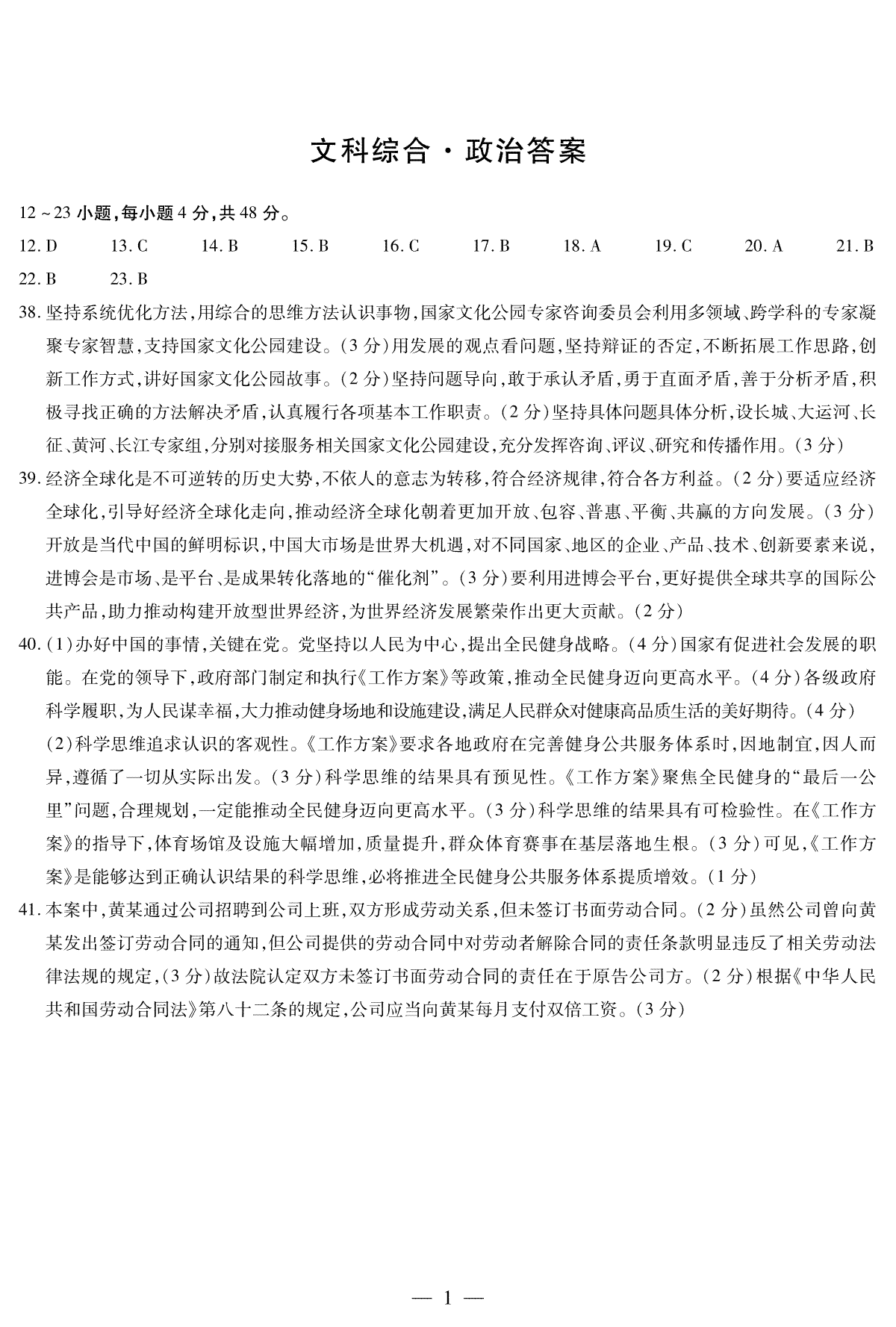
河南省周口市项城市2023-2024学年上学期高三1月阶段测试文综政治高三顶尖联盟二简易答案于近期开考,本次考试对考生对知识的掌握参考价值大,为了方便大家复习掌握错题!小编在下文为大家准备了河南省周口市项城市2023-2024学年上学期高三1月阶段测试文综政治高三顶尖联盟二简易答案试卷及答案解析详情,仅供考生参考。
如果你想下载河南省周口市项城市2023-2024学年上学期高三1月阶段测试文综政治高三顶尖联盟二简易答案DOC或PDF版,请点击本文末链接!
一、河南省周口市项城市2023-2024学年上学期高三1月阶段测试文综政治高三顶尖联盟二简易答案

评论
发表评论