您好,欢迎访问爱题库
 微信
                微信
             支付宝
                支付宝
            生物(黑龙江、吉林适用,15+5+5题型)全解全析于近期开考,本次考试对考生对知识的掌握参考价值大,为了方便大家复习掌握错题!小编在下文为大家准备了生物(黑龙江、吉林适用,15+5+5题型)全解全析试卷及答案解析详情,仅供考生参考。
如果你想下载生物(黑龙江、吉林适用,15+5+5题型)全解全析DOC或PDF版,请点击本文末链接!
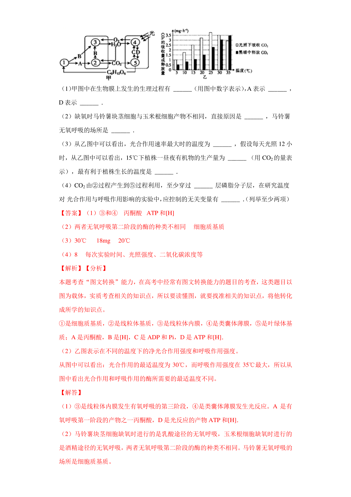
一、生物(黑龙江、吉林适用,15+5+5题型)全解全析
























评论
发表评论