您好,欢迎访问爱题库
微信
支付宝
广西名校2024届高三上学期新高考仿真卷(一)+历史+Word版含解析【KS5U+高考】于近期开考,本次考试对考生对知识的掌握参考价值大,为了方便大家复习掌握错题!小编在下文为大家准备了广西名校2024届高三上学期新高考仿真卷(一)+历史+Word版含解析【KS5U+高考】试卷及答案解析详情,仅供考生参考。
如果你想下载广西名校2024届高三上学期新高考仿真卷(一)+历史+Word版含解析【KS5U+高考】DOC或PDF版,请点击本文末链接!
一、广西名校2024届高三上学期新高考仿真卷(一)+历史+Word版含解析【KS5U+高考】




















评论
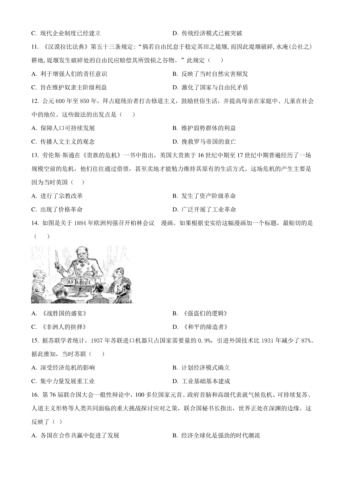
发表评论