您好,欢迎访问爱题库
微信
支付宝
保山市普通高中2023~2024学年上学期期末质量监测高三文综-答案于近期开考,本次考试对考生对知识的掌握参考价值大,为了方便大家复习掌握错题!小编在下文为大家准备了保山市普通高中2023~2024学年上学期期末质量监测高三文综-答案试卷及答案解析详情,仅供考生参考。
如果你想下载保山市普通高中2023~2024学年上学期期末质量监测高三文综-答案DOC或PDF版,请点击本文末链接!
一、保山市普通高中2023~2024学年上学期期末质量监测高三文综-答案









评论
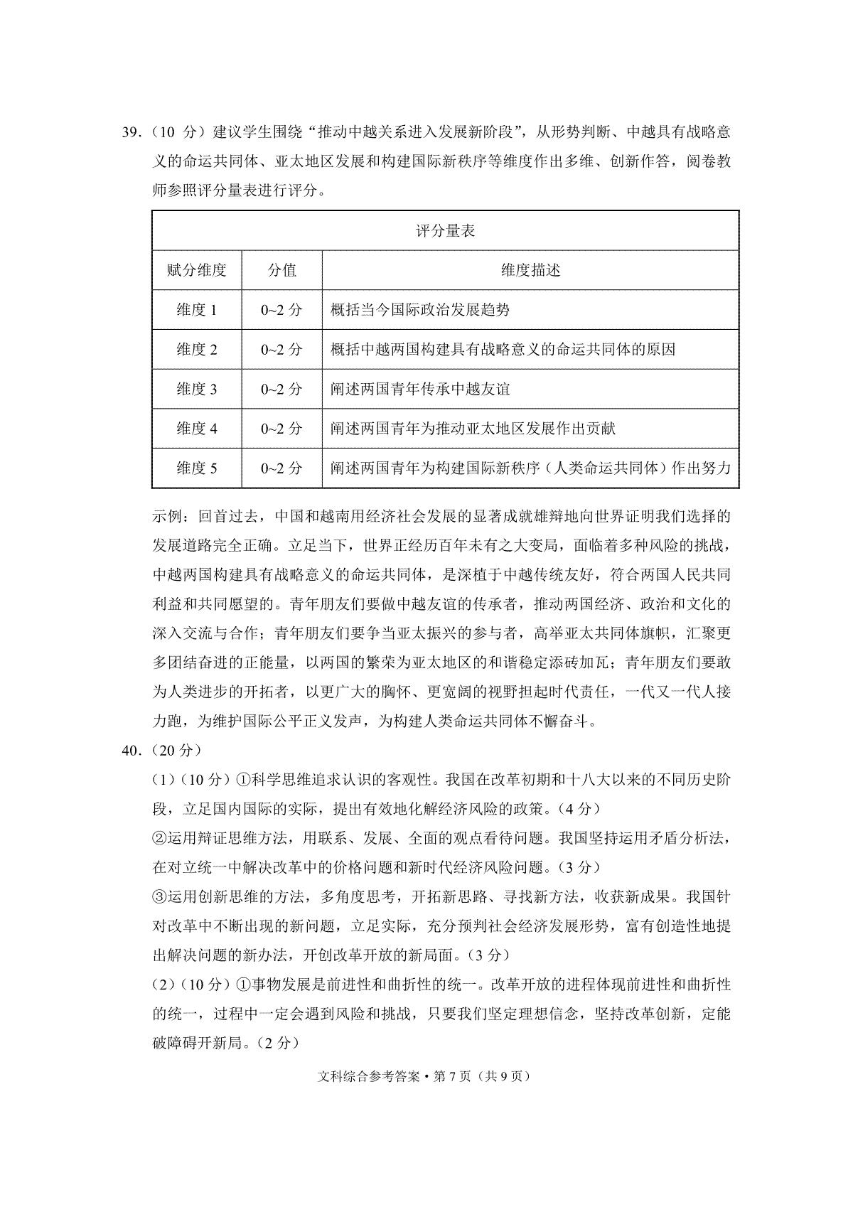
发表评论