您好,欢迎访问爱题库
微信
支付宝
河南省驻马店市2023-2024学年高三上学期期末物理答案于近期开考,本次考试对考生对知识的掌握参考价值大,为了方便大家复习掌握错题!小编在下文为大家准备了河南省驻马店市2023-2024学年高三上学期期末物理答案试卷及答案解析详情,仅供考生参考。
如果你想下载河南省驻马店市2023-2024学年高三上学期期末物理答案DOC或PDF版,请点击本文末链接!
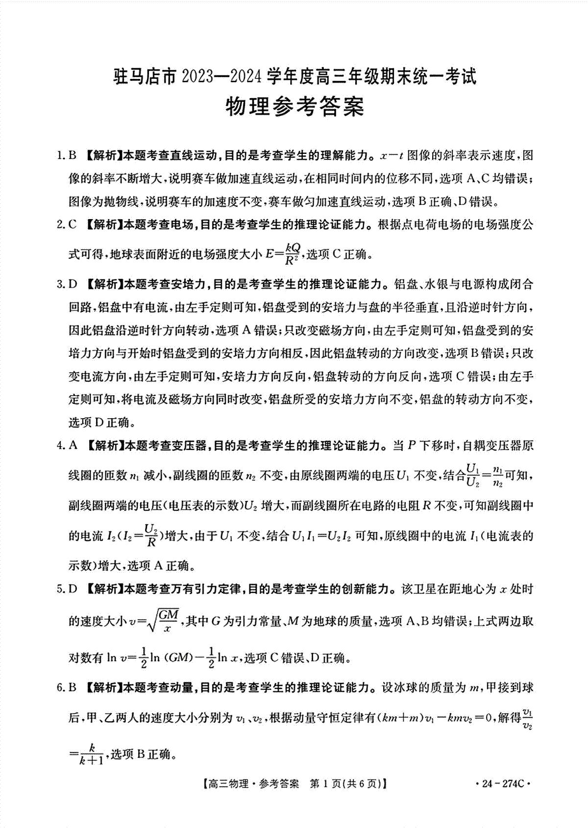
一、河南省驻马店市2023-2024学年高三上学期期末物理答案






评论
发表评论