您好,欢迎访问爱题库
微信
支付宝
2024届重庆市拔尖强基联盟(重庆育才中学、西南大学附属中学、重庆万州中学)高三下学期2月联合考试政于近期开考,本次考试对考生对知识的掌握参考价值大,为了方便大家复习掌握错题!小编在下文为大家准备了2024届重庆市拔尖强基联盟(重庆育才中学、西南大学附属中学、重庆万州中学)高三下学期2月联合考试政试卷及答案解析详情,仅供考生参考。
如果你想下载2024届重庆市拔尖强基联盟(重庆育才中学、西南大学附属中学、重庆万州中学)高三下学期2月联合考试政DOC或PDF版,请点击本文末链接!
一、2024届重庆市拔尖强基联盟(重庆育才中学、西南大学附属中学、重庆万州中学)高三下学期2月联合考试政





下载2024届重庆市拔尖强基联盟(重庆育才中学、西南大学附属中学、重庆万州中学)高三下学期2月联合考试政PDF格式或doc
评论
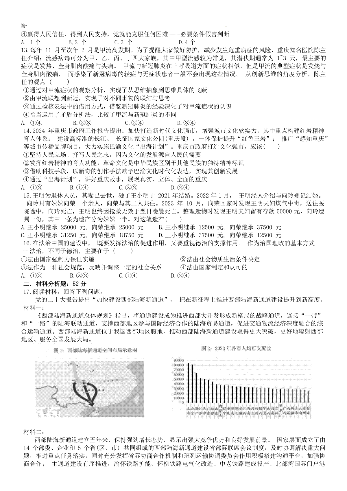
发表评论