您好,欢迎访问爱题库
微信
支付宝
2024届湖南省新高考教学教研联盟高三下学期第一次联考历史试卷于近期开考,本次考试对考生对知识的掌握参考价值大,为了方便大家复习掌握错题!小编在下文为大家准备了2024届湖南省新高考教学教研联盟高三下学期第一次联考历史试卷试卷及答案解析详情,仅供考生参考。
如果你想下载2024届湖南省新高考教学教研联盟高三下学期第一次联考历史试卷DOC或PDF版,请点击本文末链接!
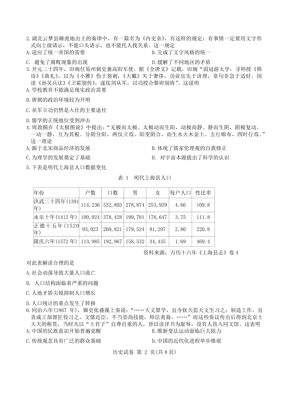
一、2024届湖南省新高考教学教研联盟高三下学期第一次联考历史试卷








评论
发表评论