您好,欢迎访问爱题库
微信
支付宝
陕西省商洛市2024届高三尖子生学情诊断考试(第二次)文综答案于近期开考,本次考试对考生对知识的掌握参考价值大,为了方便大家复习掌握错题!小编在下文为大家准备了陕西省商洛市2024届高三尖子生学情诊断考试(第二次)文综答案试卷及答案解析详情,仅供考生参考。
如果你想下载陕西省商洛市2024届高三尖子生学情诊断考试(第二次)文综答案DOC或PDF版,请点击本文末链接!
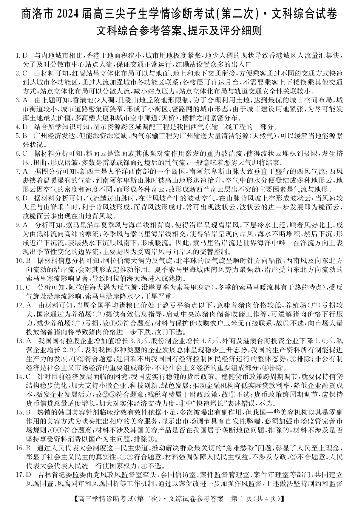
一、陕西省商洛市2024届高三尖子生学情诊断考试(第二次)文综答案




评论
发表评论