您好,欢迎访问爱题库
微信
支付宝
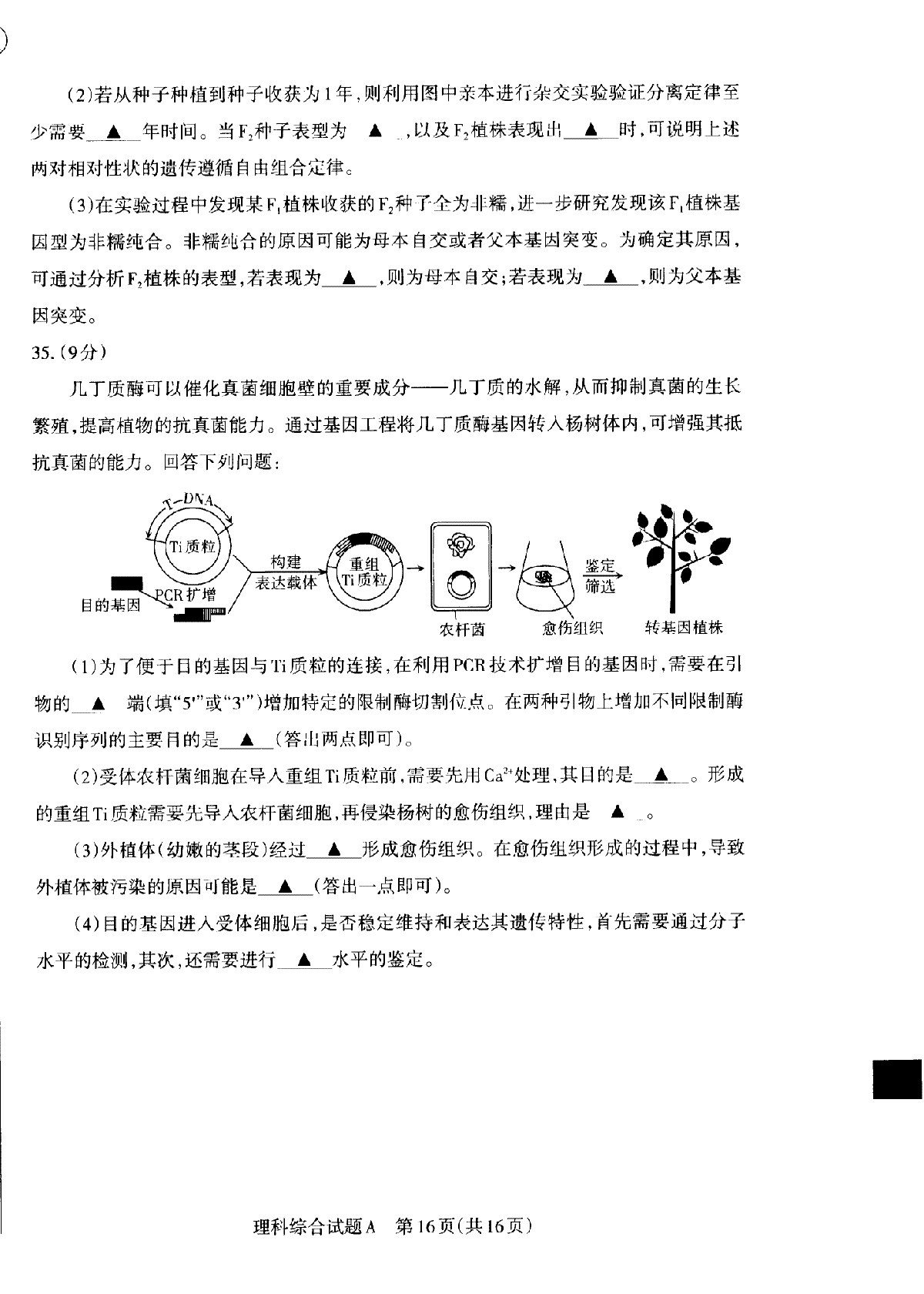
2024届山西省部分高中高三下学期第一次模拟考试理综试题于近期开考,本次考试对考生对知识的掌握参考价值大,为了方便大家复习掌握错题!小编在下文为大家准备了2024届山西省部分高中高三下学期第一次模拟考试理综试题试卷及答案解析详情,仅供考生参考。
如果你想下载2024届山西省部分高中高三下学期第一次模拟考试理综试题DOC或PDF版,请点击本文末链接!
一、2024届山西省部分高中高三下学期第一次模拟考试理综试题
















评论
发表评论