您好,欢迎访问爱题库
                微信
            
                支付宝
            2024届东北三省三校高三下学期二模考试历史答案于近期开考,本次考试对考生对知识的掌握参考价值大,为了方便大家复习掌握错题!小编在下文为大家准备了2024届东北三省三校高三下学期二模考试历史答案试卷及答案解析详情,仅供考生参考。
如果你想下载2024届东北三省三校高三下学期二模考试历史答案DOC或PDF版,请点击本文末链接!
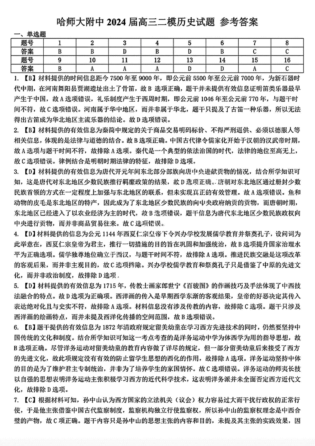
一、2024届东北三省三校高三下学期二模考试历史答案




评论
发表评论