您好,欢迎访问爱题库
微信
支付宝
2024届四川省成都外国语学校高三下学期高考模拟(一)考试理科数学试题于近期开考,本次考试对考生对知识的掌握参考价值大,为了方便大家复习掌握错题!小编在下文为大家准备了2024届四川省成都外国语学校高三下学期高考模拟(一)考试理科数学试题试卷及答案解析详情,仅供考生参考。
如果你想下载2024届四川省成都外国语学校高三下学期高考模拟(一)考试理科数学试题DOC或PDF版,请点击本文末链接!
一、2024届四川省成都外国语学校高三下学期高考模拟(一)考试理科数学试题










评论
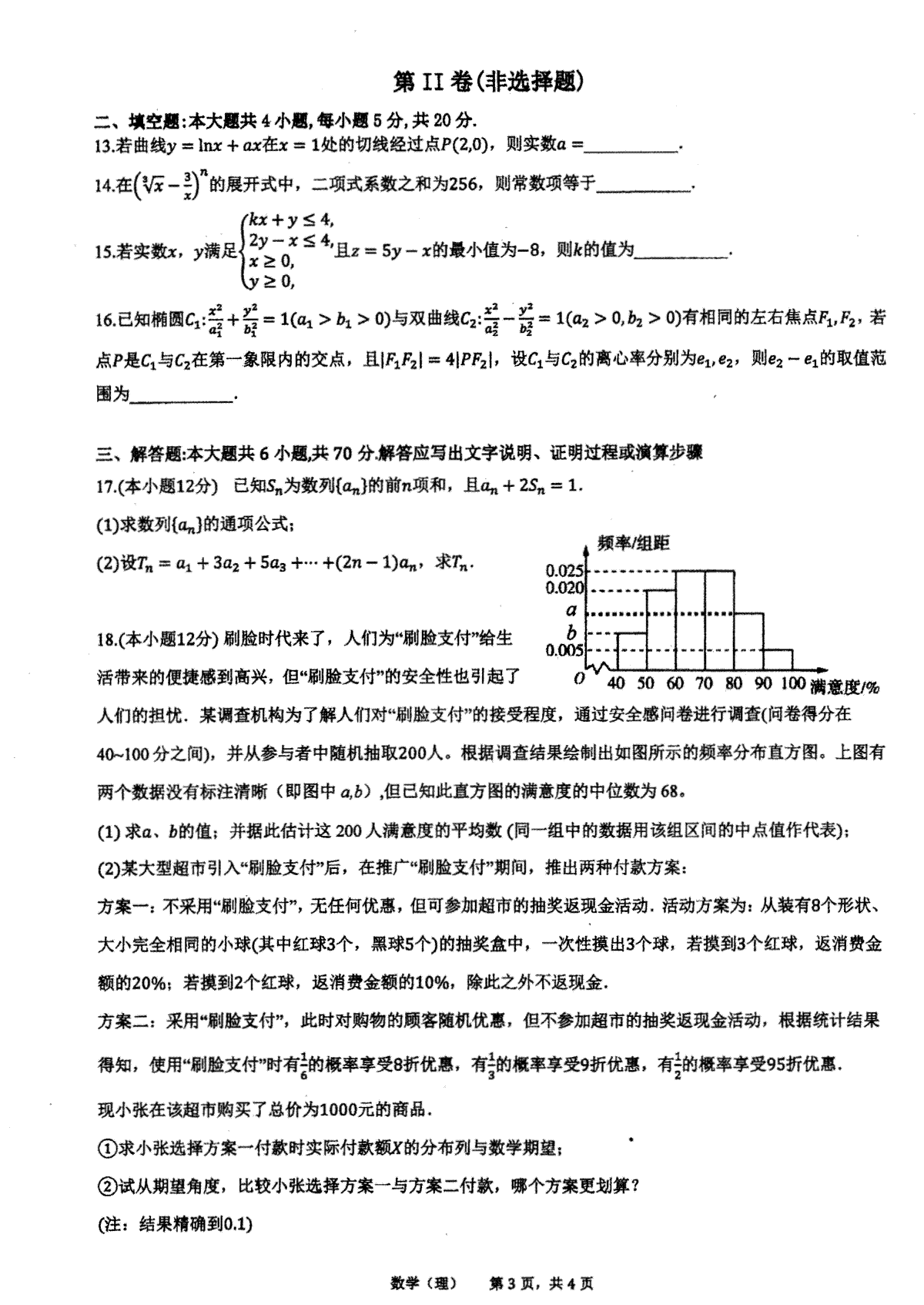
发表评论