您好,欢迎访问爱题库
微信
支付宝
2024届湖北省新高考协作体高三下学期一模化学答案于近期开考,本次考试对考生对知识的掌握参考价值大,为了方便大家复习掌握错题!小编在下文为大家准备了2024届湖北省新高考协作体高三下学期一模化学答案试卷及答案解析详情,仅供考生参考。
如果你想下载2024届湖北省新高考协作体高三下学期一模化学答案DOC或PDF版,请点击本文末链接!
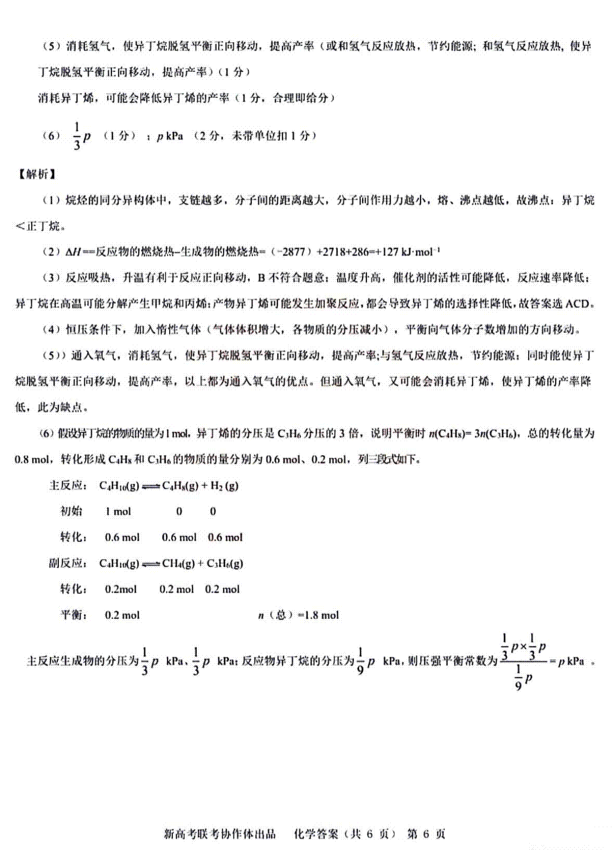
一、2024届湖北省新高考协作体高三下学期一模化学答案






评论
发表评论