您好,欢迎访问爱题库
 微信
                微信
             支付宝
                支付宝
            地理试题2024届山东省聊城市高三下学期二模于近期开考,本次考试对考生对知识的掌握参考价值大,为了方便大家复习掌握错题!小编在下文为大家准备了地理试题2024届山东省聊城市高三下学期二模试卷及答案解析详情,仅供考生参考。
如果你想下载地理试题2024届山东省聊城市高三下学期二模DOC或PDF版,请点击本文末链接!
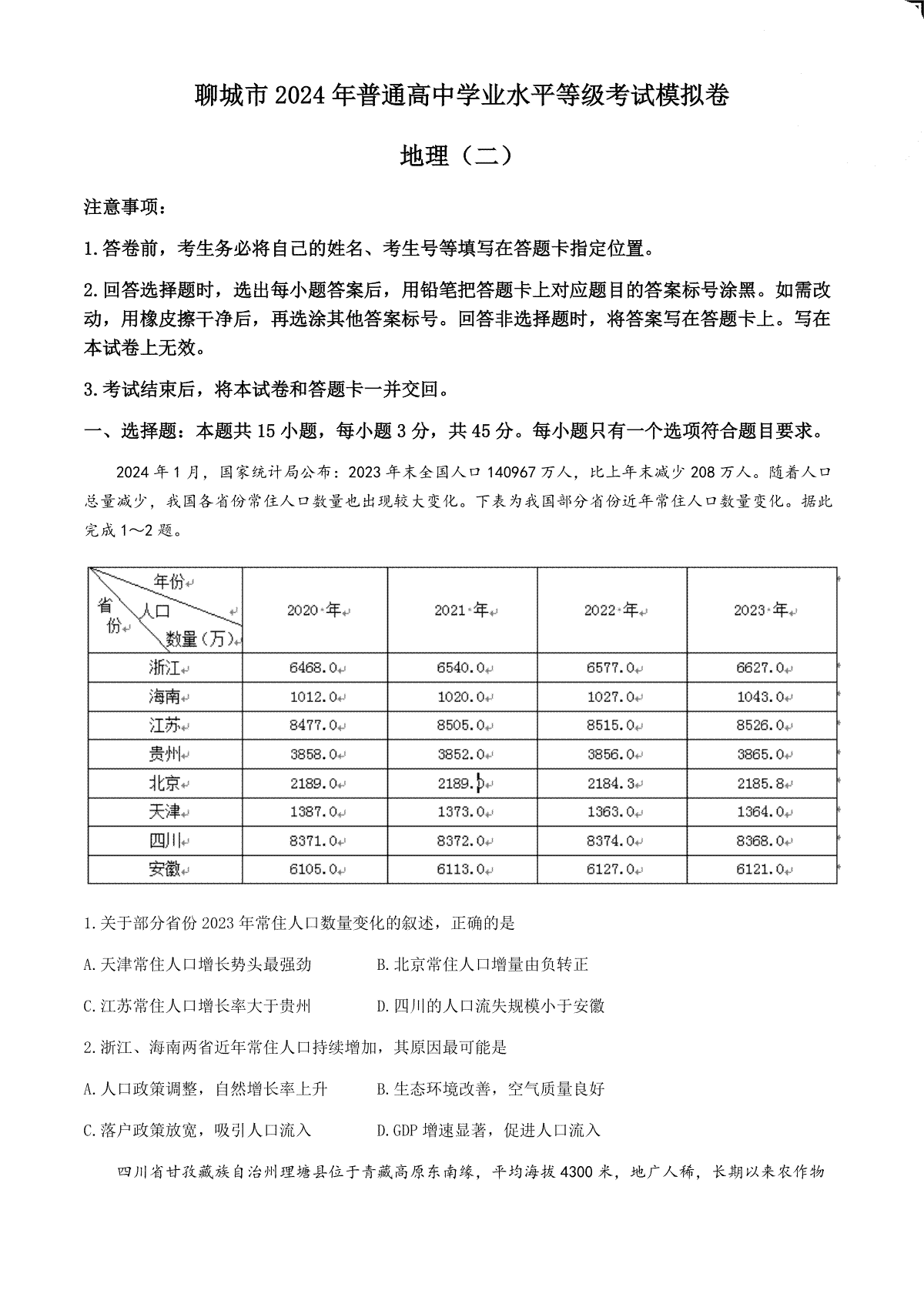
一、地理试题2024届山东省聊城市高三下学期二模







评论
发表评论