您好,欢迎访问爱题库
微信
支付宝
2024届四川省成都市蓉城名校联盟高三下学期第三次模拟考试理科综合试题于近期开考,本次考试对考生对知识的掌握参考价值大,为了方便大家复习掌握错题!小编在下文为大家准备了2024届四川省成都市蓉城名校联盟高三下学期第三次模拟考试理科综合试题试卷及答案解析详情,仅供考生参考。
如果你想下载2024届四川省成都市蓉城名校联盟高三下学期第三次模拟考试理科综合试题DOC或PDF版,请点击本文末链接!
一、2024届四川省成都市蓉城名校联盟高三下学期第三次模拟考试理科综合试题








































评论
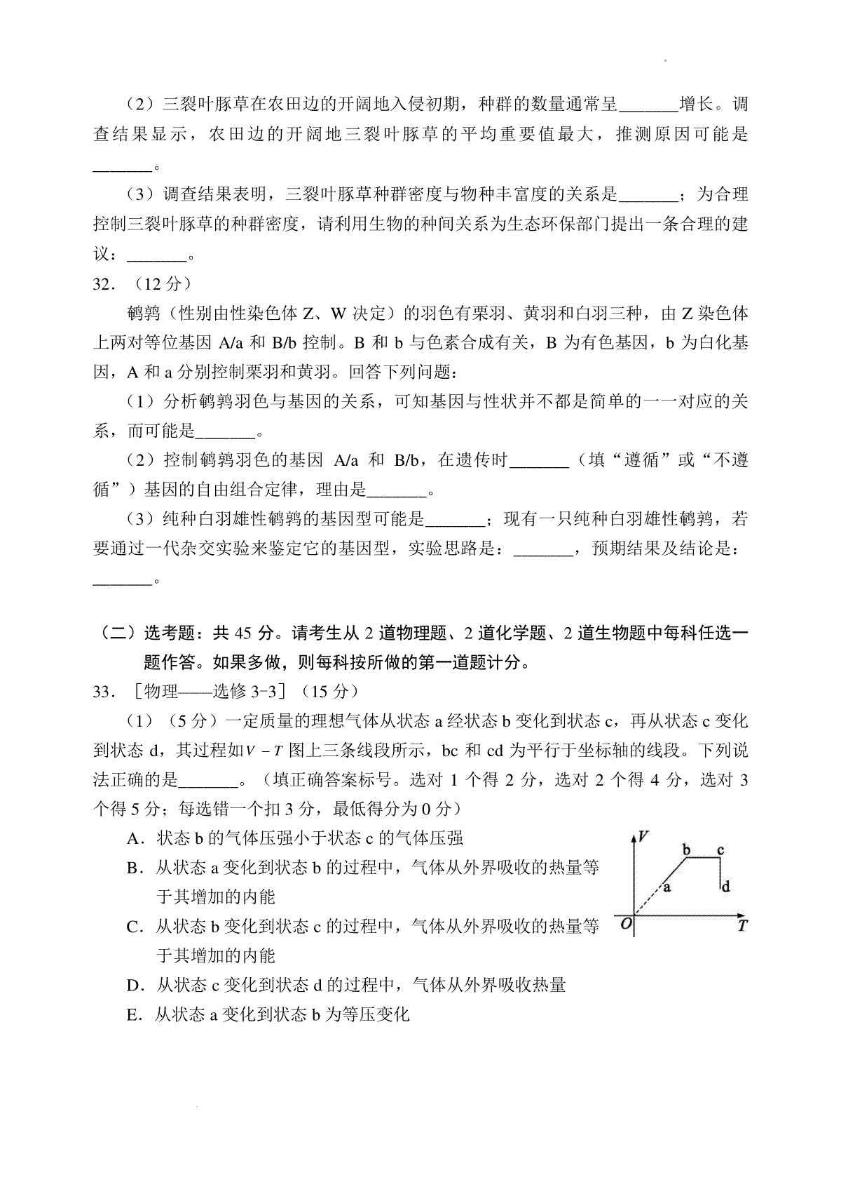
发表评论