您好,欢迎访问爱题库
微信
支付宝
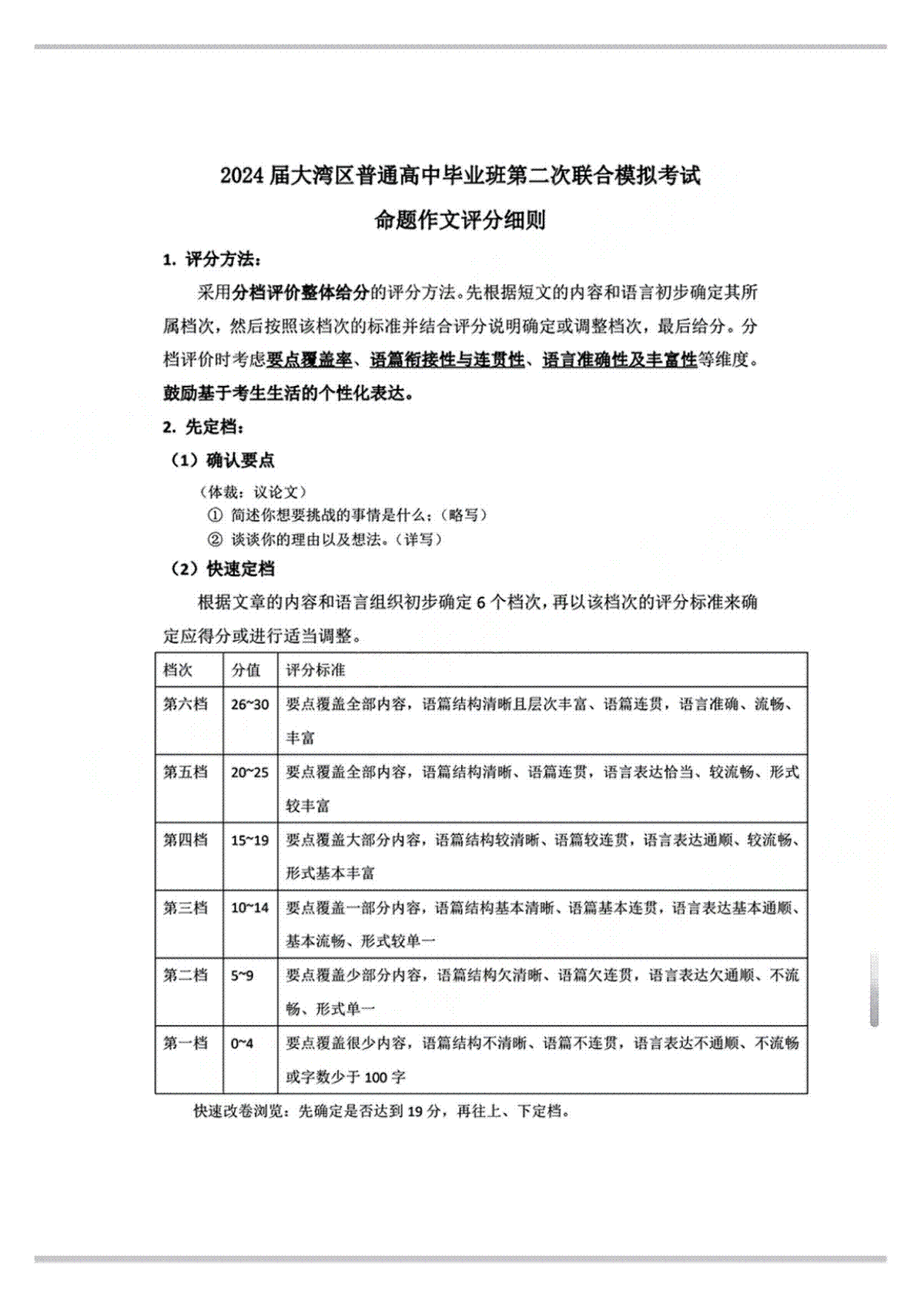
答案10【日语】2024届高三 大湾区二模(24年4月)于近期开考,本次考试对考生对知识的掌握参考价值大,为了方便大家复习掌握错题!小编在下文为大家准备了答案10【日语】2024届高三 大湾区二模(24年4月)试卷及答案解析详情,仅供考生参考。
如果你想下载答案10【日语】2024届高三 大湾区二模(24年4月)DOC或PDF版,请点击本文末链接!
一、答案10【日语】2024届高三 大湾区二模(24年4月)






评论
发表评论