您好,欢迎访问爱题库
微信
支付宝
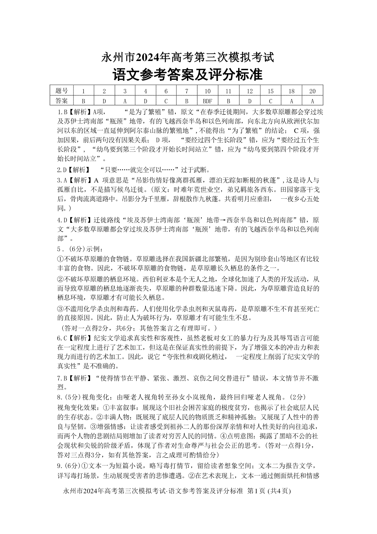
【湖南卷】湖南省永州市2024年(届)高三年级高考第三次模拟考试(永州三模)(4.22-4.24) 于近期开考,本次考试对考生对知识的掌握参考价值大,为了方便大家复习掌握错题!小编在下文为大家准备了【湖南卷】湖南省永州市2024年(届)高三年级高考第三次模拟考试(永州三模)(4.22-4.24) 试卷及答案解析详情,仅供考生参考。
如果你想下载【湖南卷】湖南省永州市2024年(届)高三年级高考第三次模拟考试(永州三模)(4.22-4.24) DOC或PDF版,请点击本文末链接!
一、【湖南卷】湖南省永州市2024年(届)高三年级高考第三次模拟考试(永州三模)(4.22-4.24)




下载【湖南卷】湖南省永州市2024年(届)高三年级高考第三次模拟考试(永州三模)(4.22-4.24) PDF格式或doc
评论
发表评论