您好,欢迎访问爱题库
微信
支付宝
重庆市乌江新高考协作体2024届高三下学期模拟监测(一)历史 Word版含解析于近期开考,本次考试对考生对知识的掌握参考价值大,为了方便大家复习掌握错题!小编在下文为大家准备了重庆市乌江新高考协作体2024届高三下学期模拟监测(一)历史 Word版含解析试卷及答案解析详情,仅供考生参考。
如果你想下载重庆市乌江新高考协作体2024届高三下学期模拟监测(一)历史 Word版含解析DOC或PDF版,请点击本文末链接!
一、重庆市乌江新高考协作体2024届高三下学期模拟监测(一)历史 Word版含解析
















评论
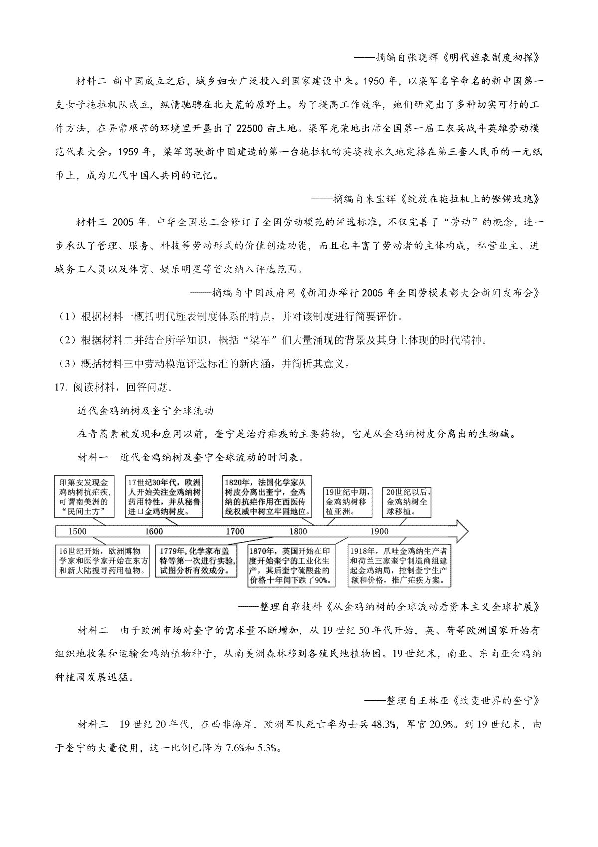
发表评论